HOME   LIST
‹–   –›

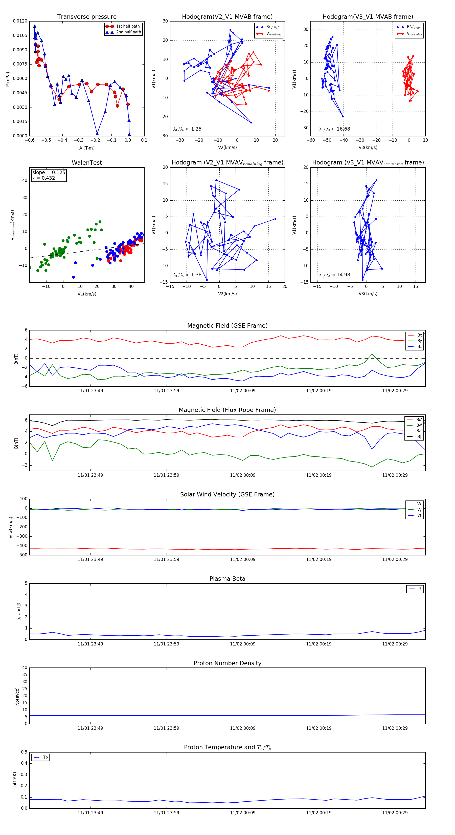
Flux Rope in 1999

Flux Rope Event 1999-11-01 23:41 ~ 1999-11-02 00:33 (53 minutes)


plot