HOME   LIST
‹–   –›

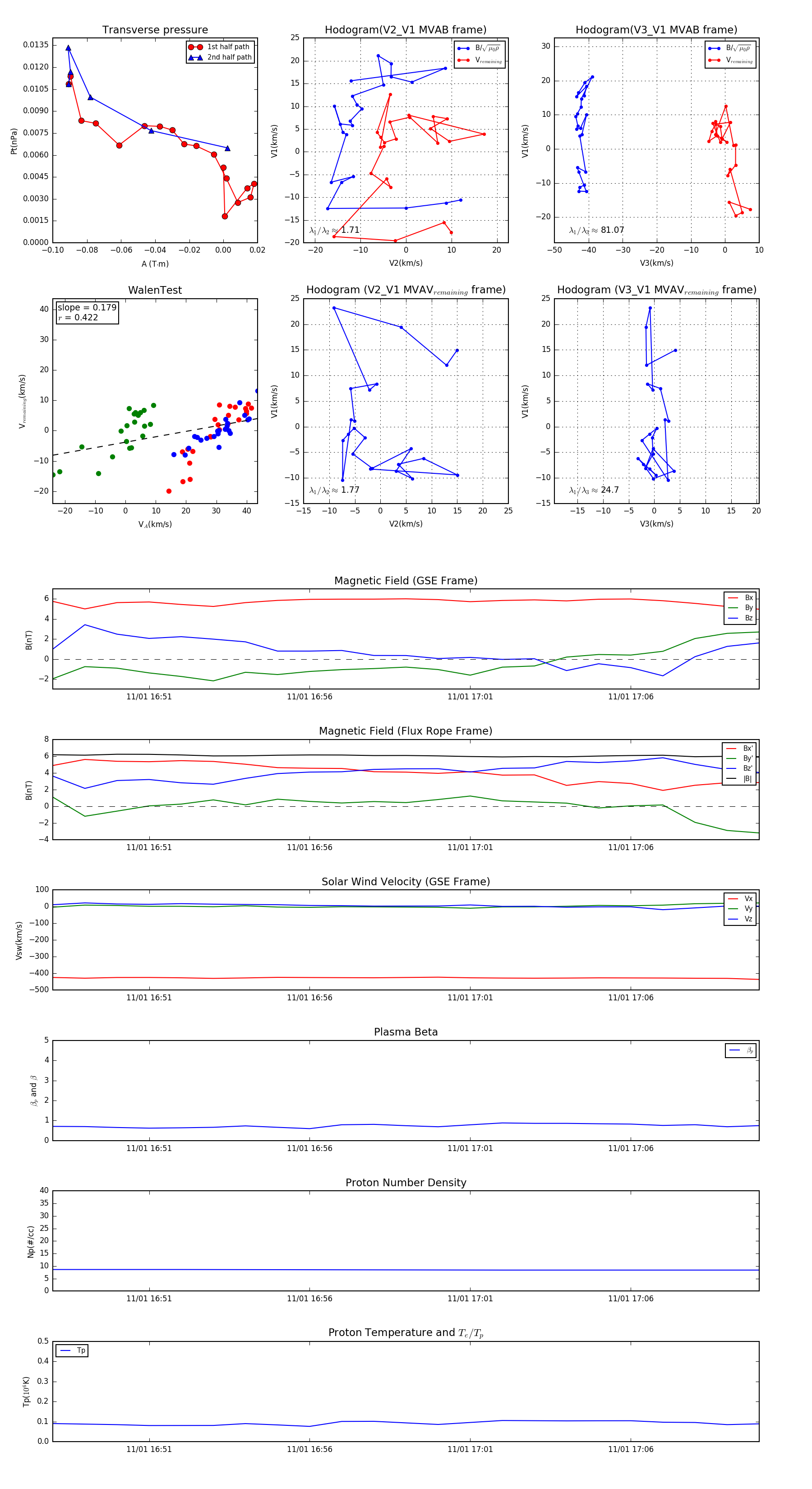
Flux Rope in 1999

Flux Rope Event 1999-11-01 16:48 ~ 1999-11-01 17:10 (23 minutes)


plot