HOME   LIST
‹–   –›

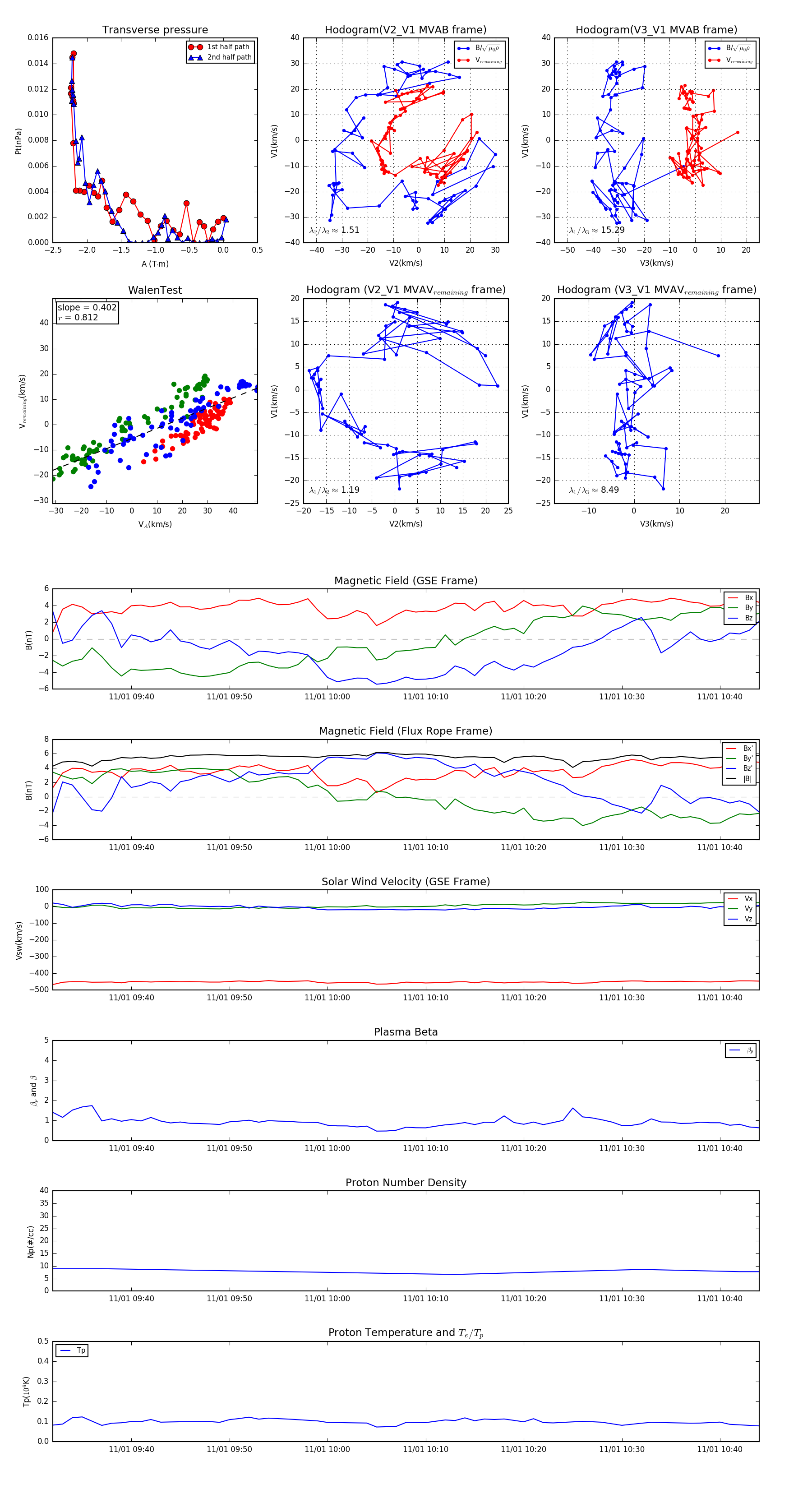
Flux Rope in 1999

Flux Rope Event 1999-11-01 09:32 ~ 1999-11-01 10:44 (73 minutes)


plot