HOME   LIST
‹–   –›

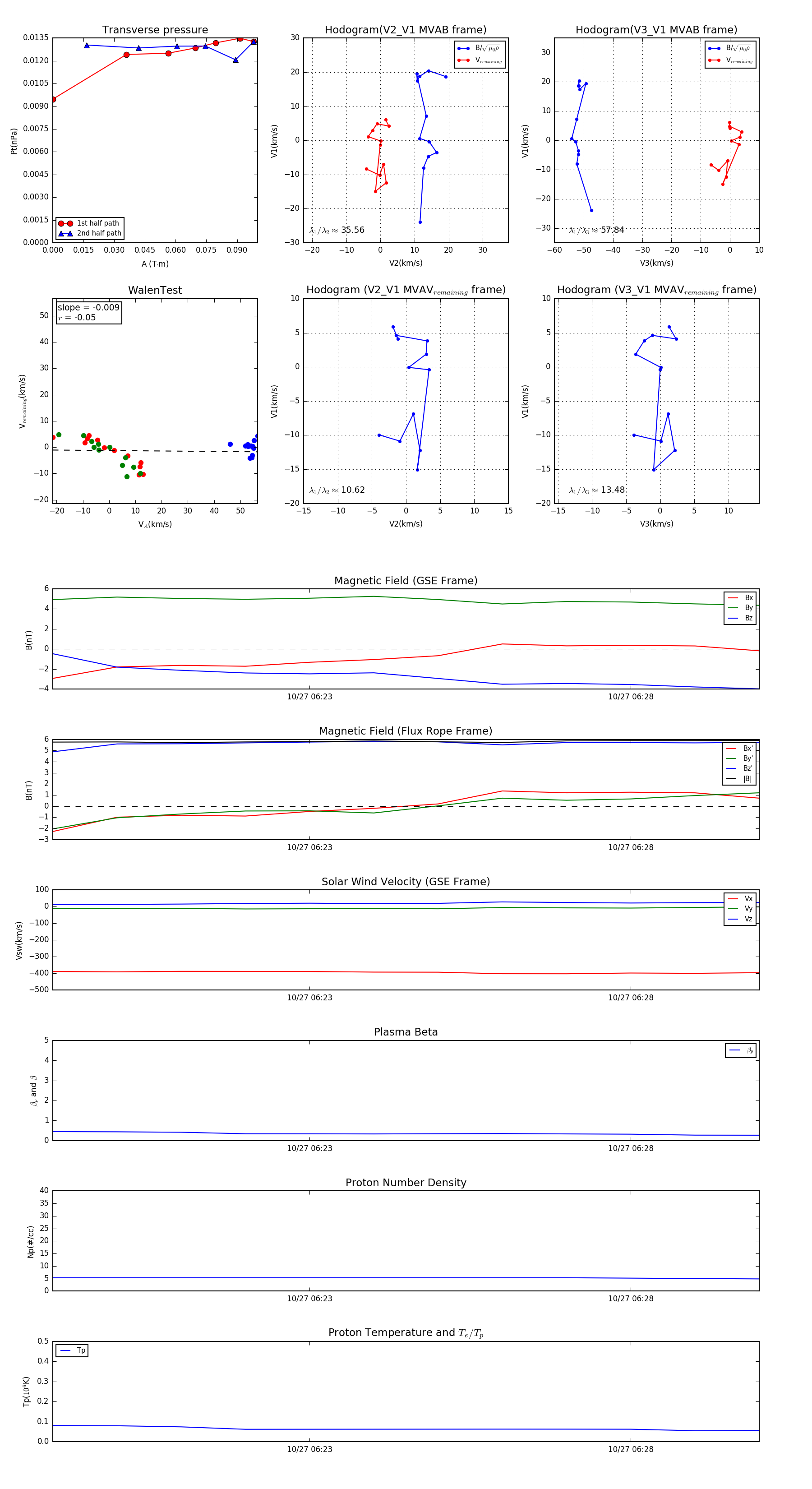
Flux Rope in 1999

Flux Rope Event 1999-10-27 06:19 ~ 1999-10-27 06:30 (12 minutes)


plot