HOME   LIST
‹–   –›

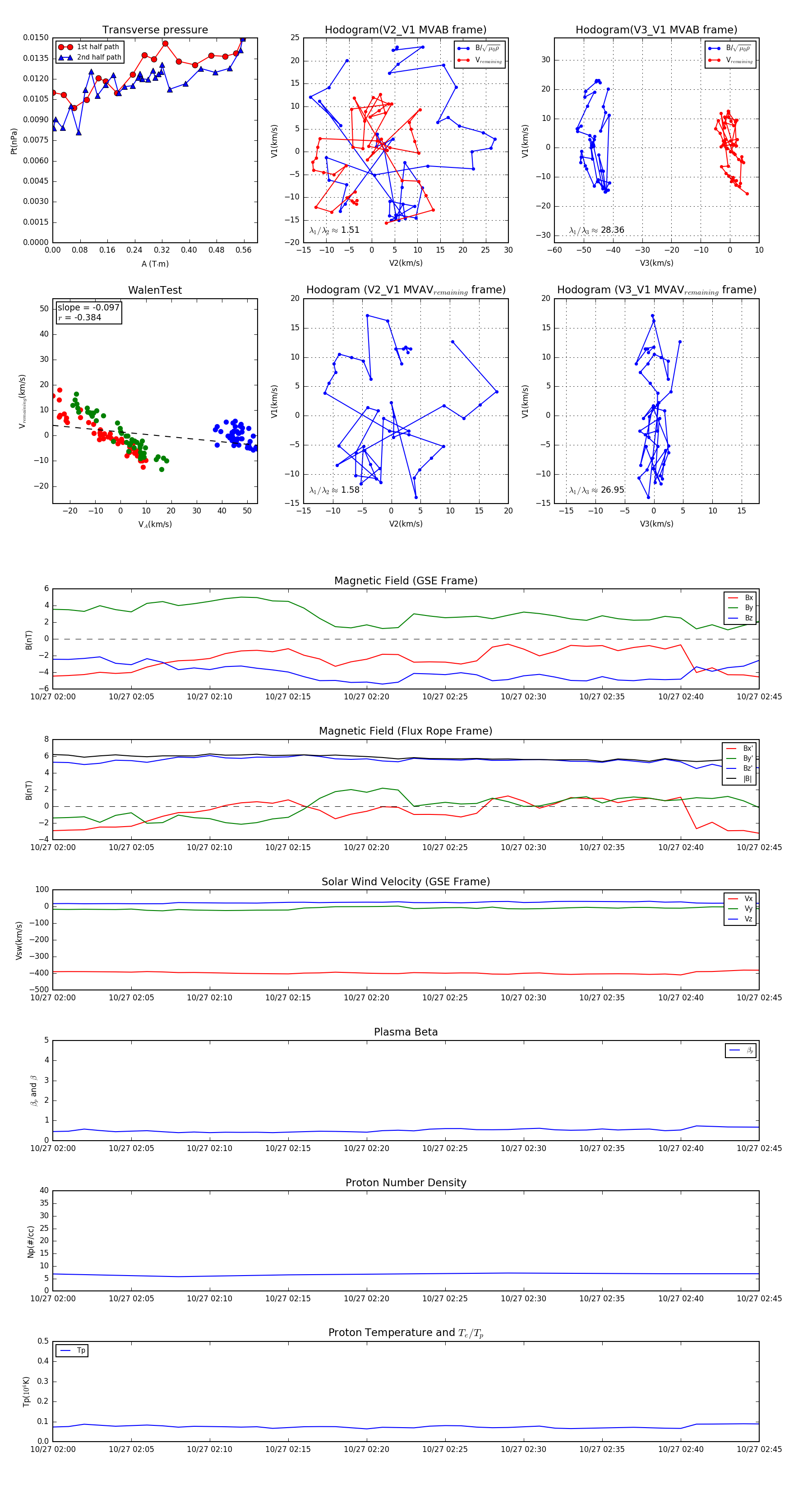
Flux Rope in 1999

Flux Rope Event 1999-10-27 02:00 ~ 1999-10-27 02:45 (46 minutes)


plot