HOME   LIST
‹–   –›

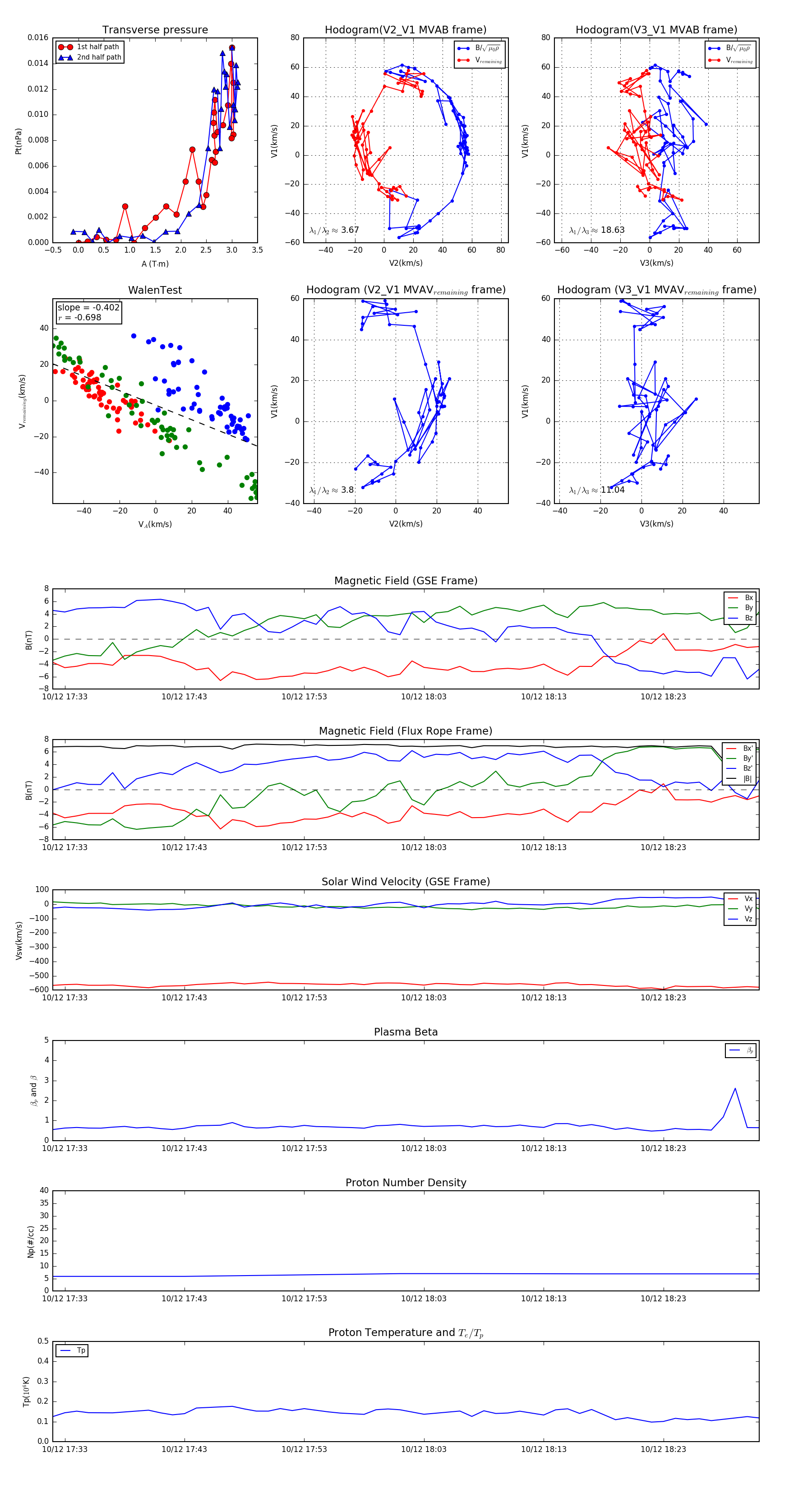
Flux Rope in 1999

Flux Rope Event 1999-10-12 17:32 ~ 1999-10-12 18:31 (60 minutes)


plot