HOME   LIST
‹–   –›

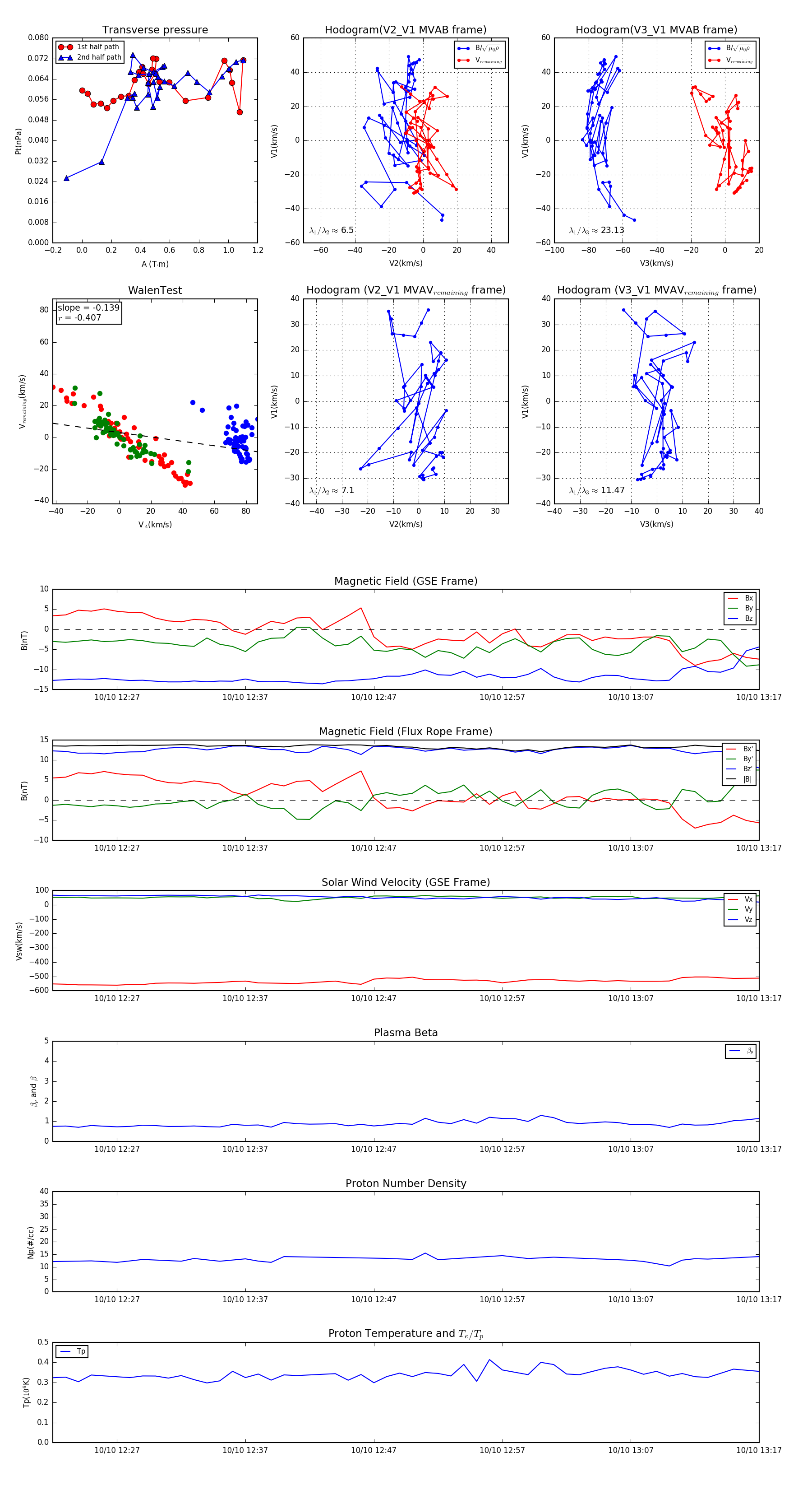
Flux Rope in 1999

Flux Rope Event 1999-10-10 12:22 ~ 1999-10-10 13:17 (56 minutes)


plot