HOME   LIST
‹–   –›

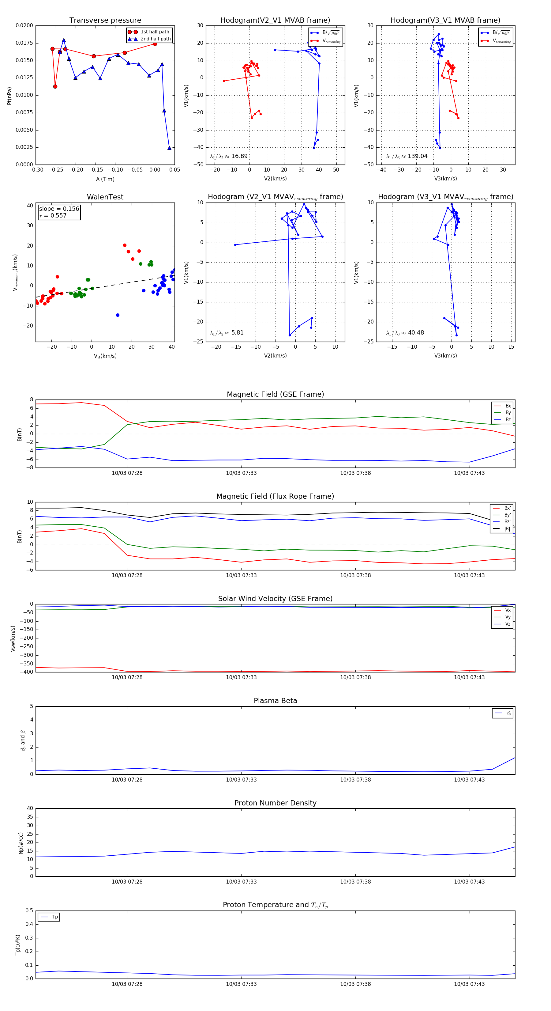
Flux Rope in 1999

Flux Rope Event 1999-10-03 07:24 ~ 1999-10-03 07:45 (22 minutes)


plot