HOME   LIST
‹–   –›

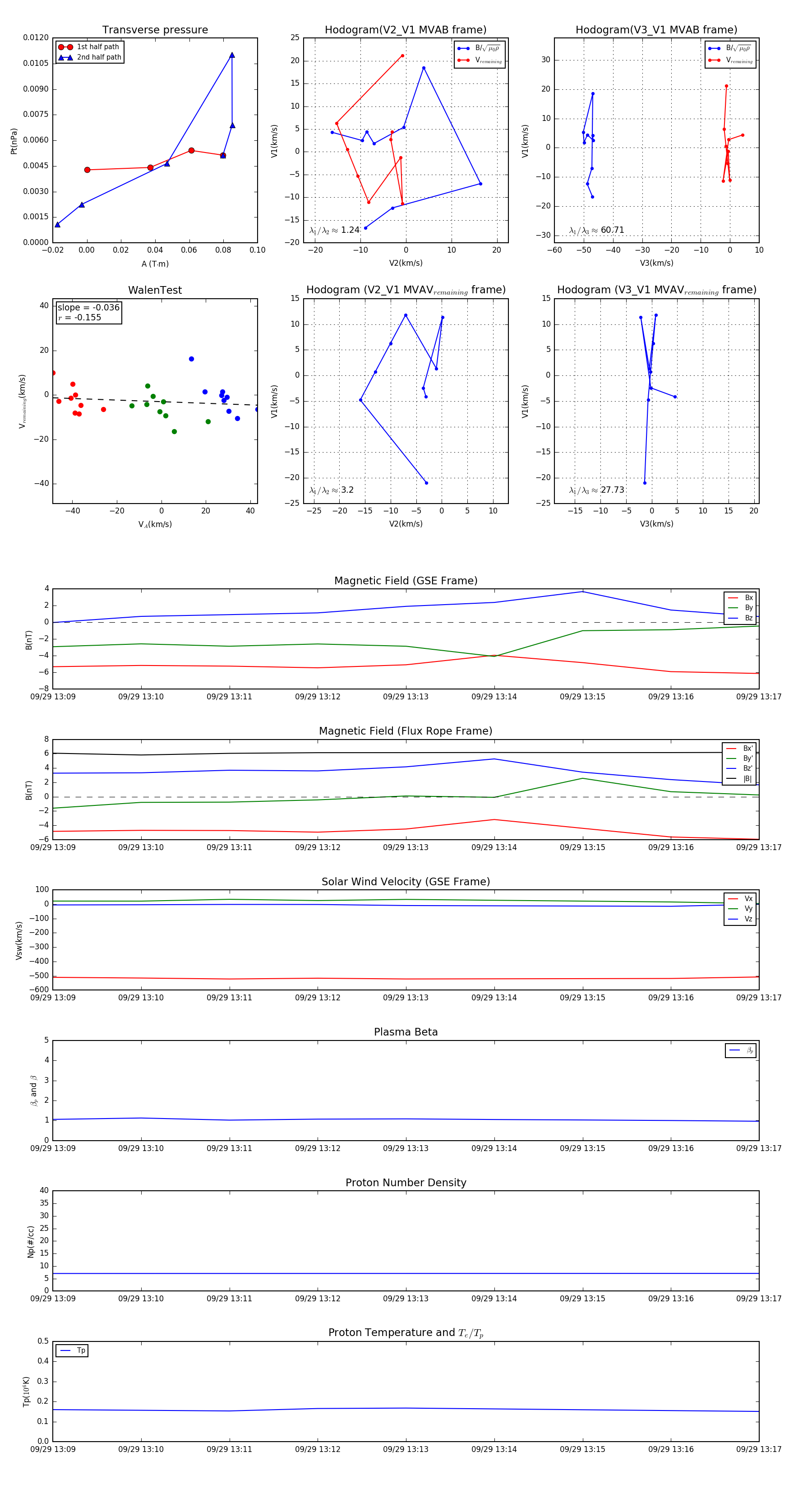
Flux Rope in 1999

Flux Rope Event 1999-09-29 13:09 ~ 1999-09-29 13:17 (9 minutes)


plot