HOME   LIST
‹–   –›

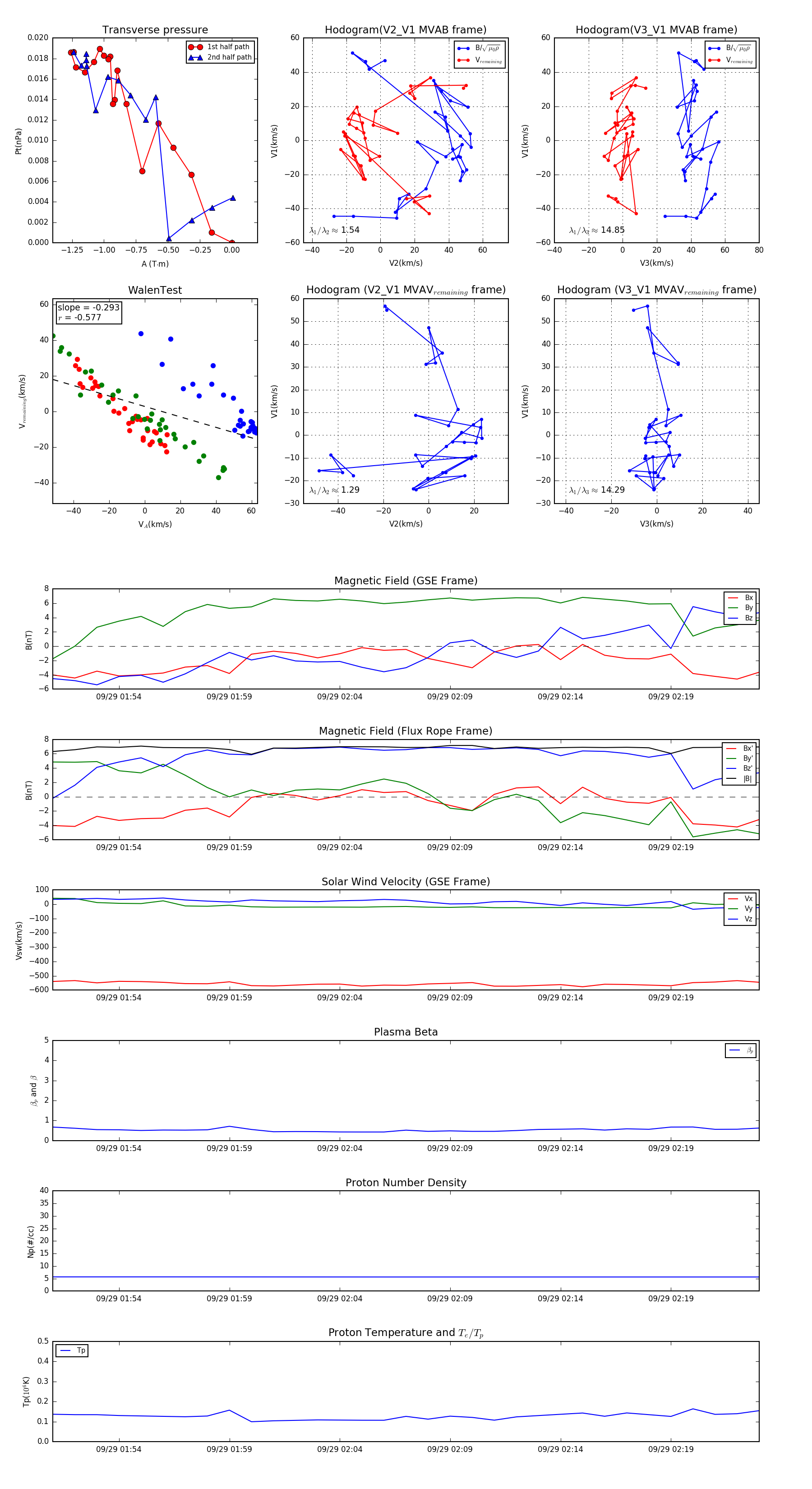
Flux Rope in 1999

Flux Rope Event 1999-09-29 01:51 ~ 1999-09-29 02:23 (33 minutes)


plot