HOME   LIST
‹–   –›

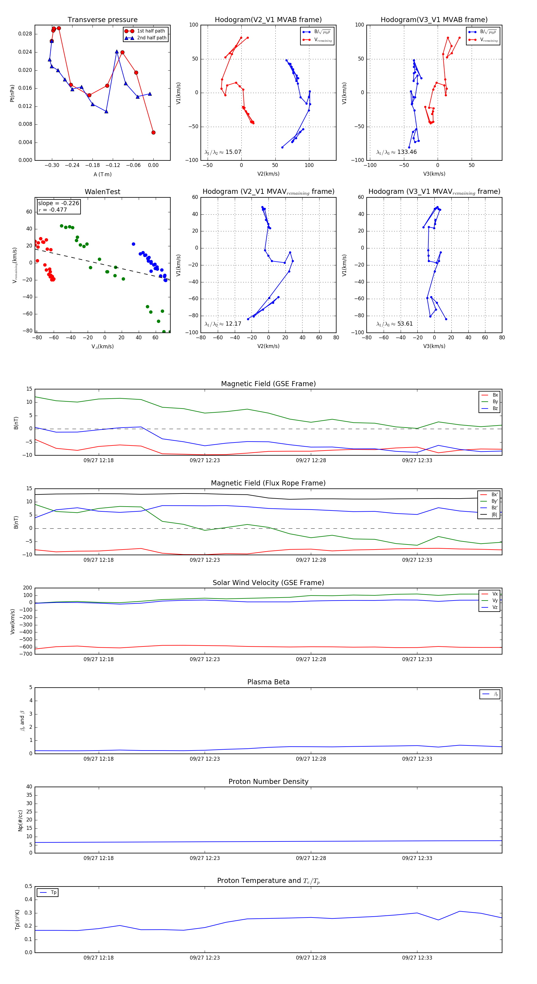
Flux Rope in 1999

Flux Rope Event 1999-09-27 12:15 ~ 1999-09-27 12:37 (23 minutes)


plot