HOME   LIST
‹–   –›

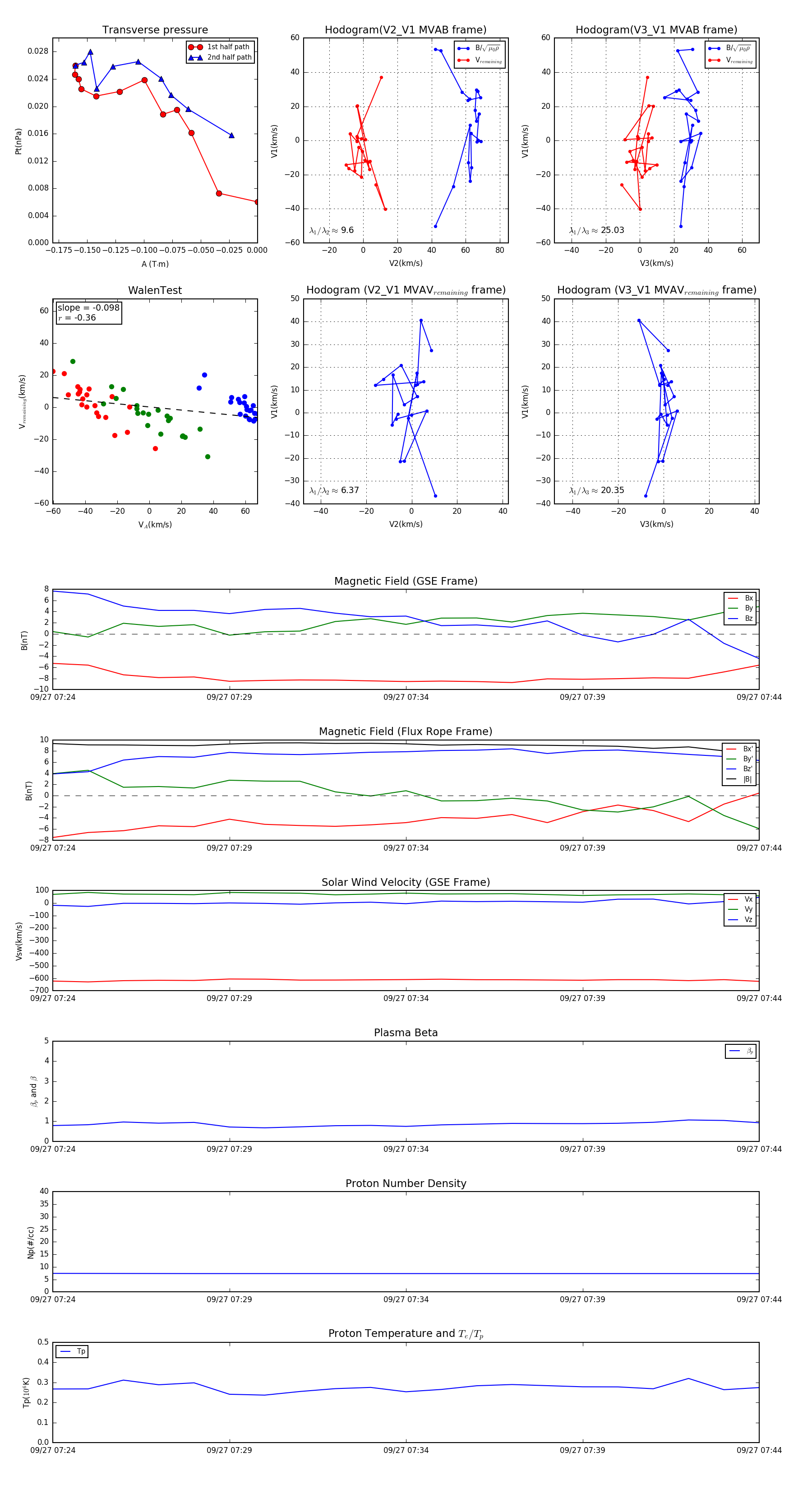
Flux Rope in 1999

Flux Rope Event 1999-09-27 07:24 ~ 1999-09-27 07:44 (21 minutes)


plot