HOME   LIST
‹–   –›

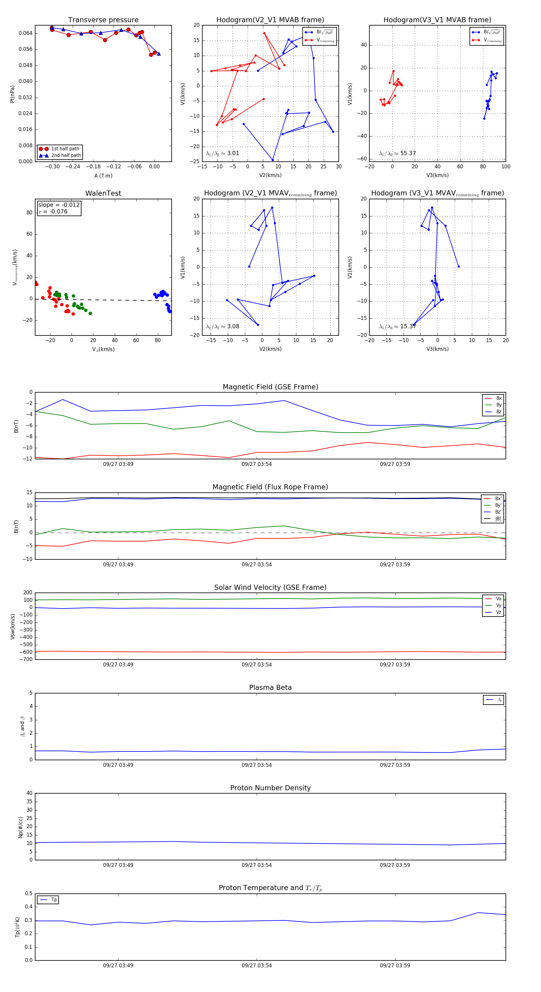
Flux Rope in 1999

Flux Rope Event 1999-09-27 03:46 ~ 1999-09-27 04:03 (18 minutes)


plot