HOME   LIST
‹–   –›

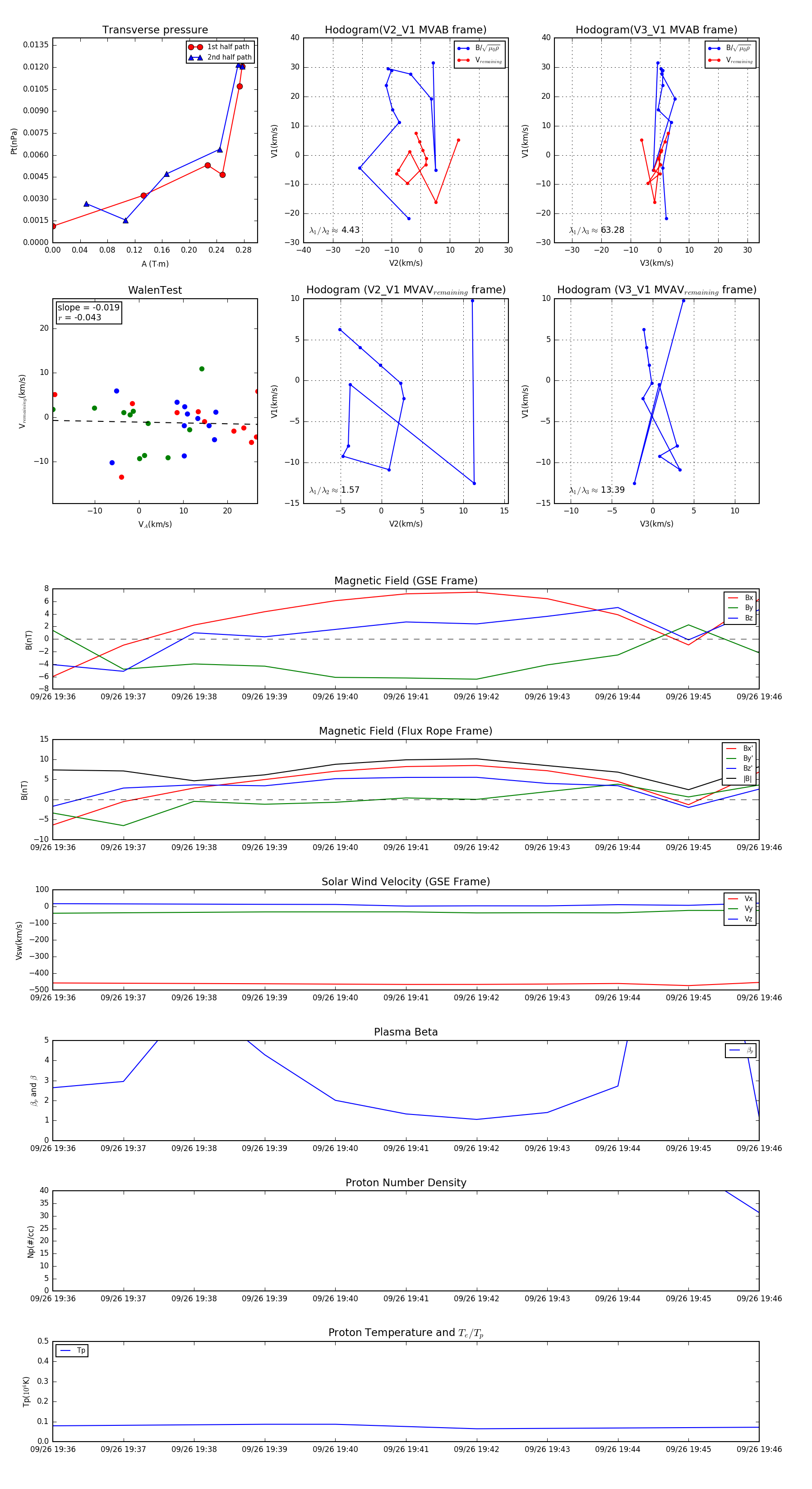
Flux Rope in 1999

Flux Rope Event 1999-09-26 19:36 ~ 1999-09-26 19:46 (11 minutes)


plot