HOME   LIST
‹–   –›

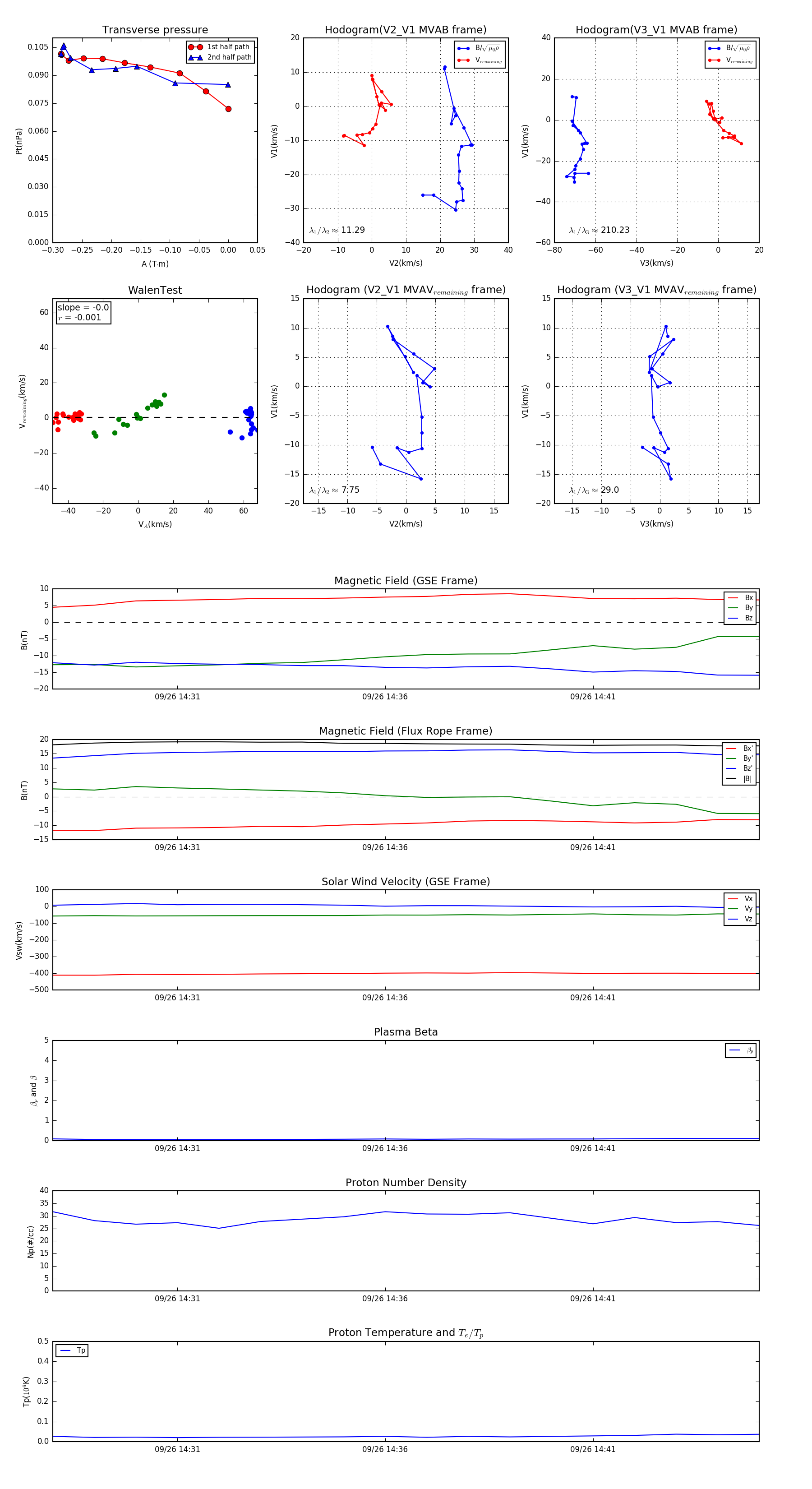
Flux Rope in 1999

Flux Rope Event 1999-09-26 14:28 ~ 1999-09-26 14:45 (18 minutes)


plot