HOME   LIST
‹–   –›

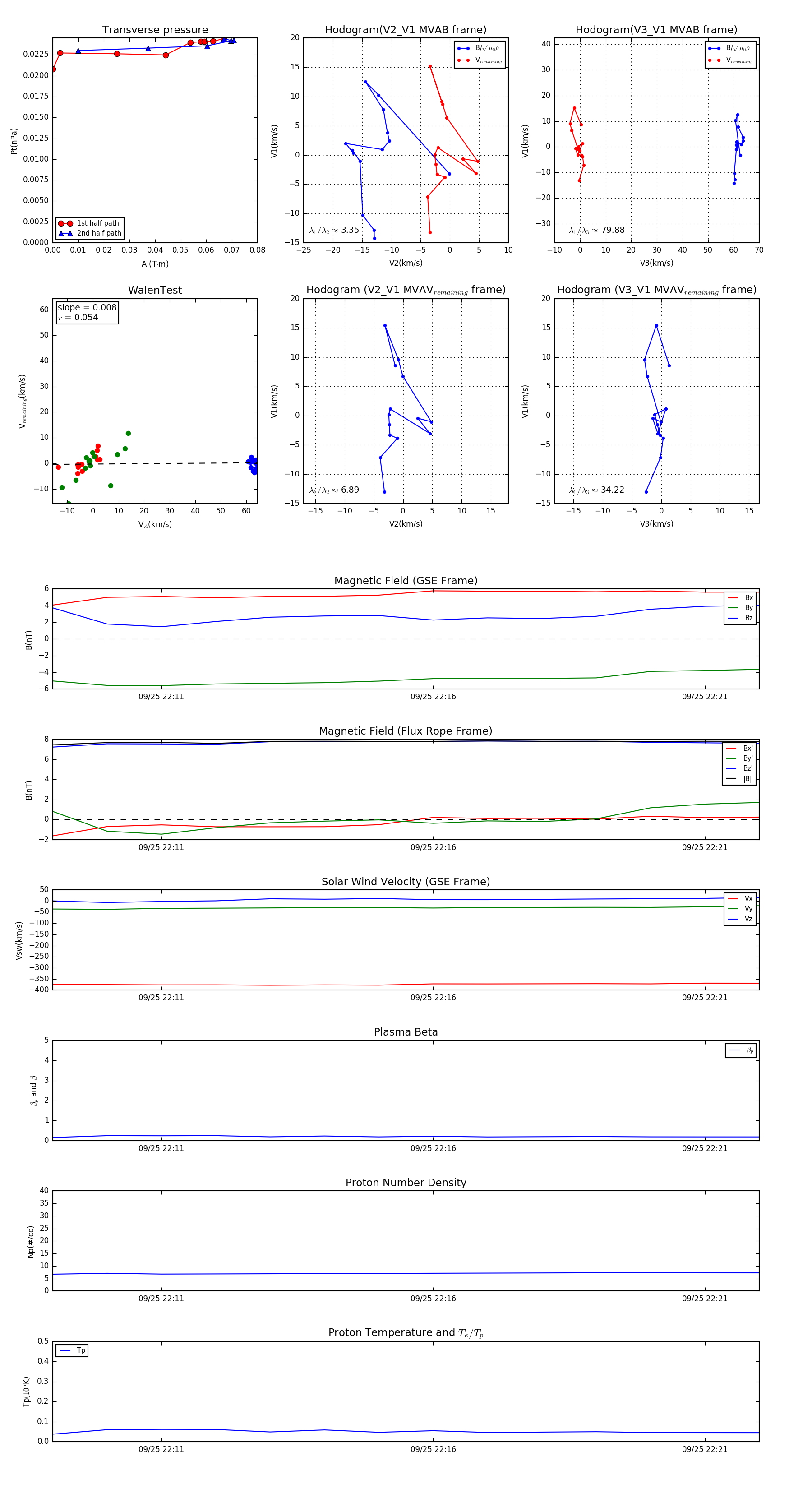
Flux Rope in 1999

Flux Rope Event 1999-09-25 22:09 ~ 1999-09-25 22:22 (14 minutes)


plot