HOME   LIST
‹–   –›

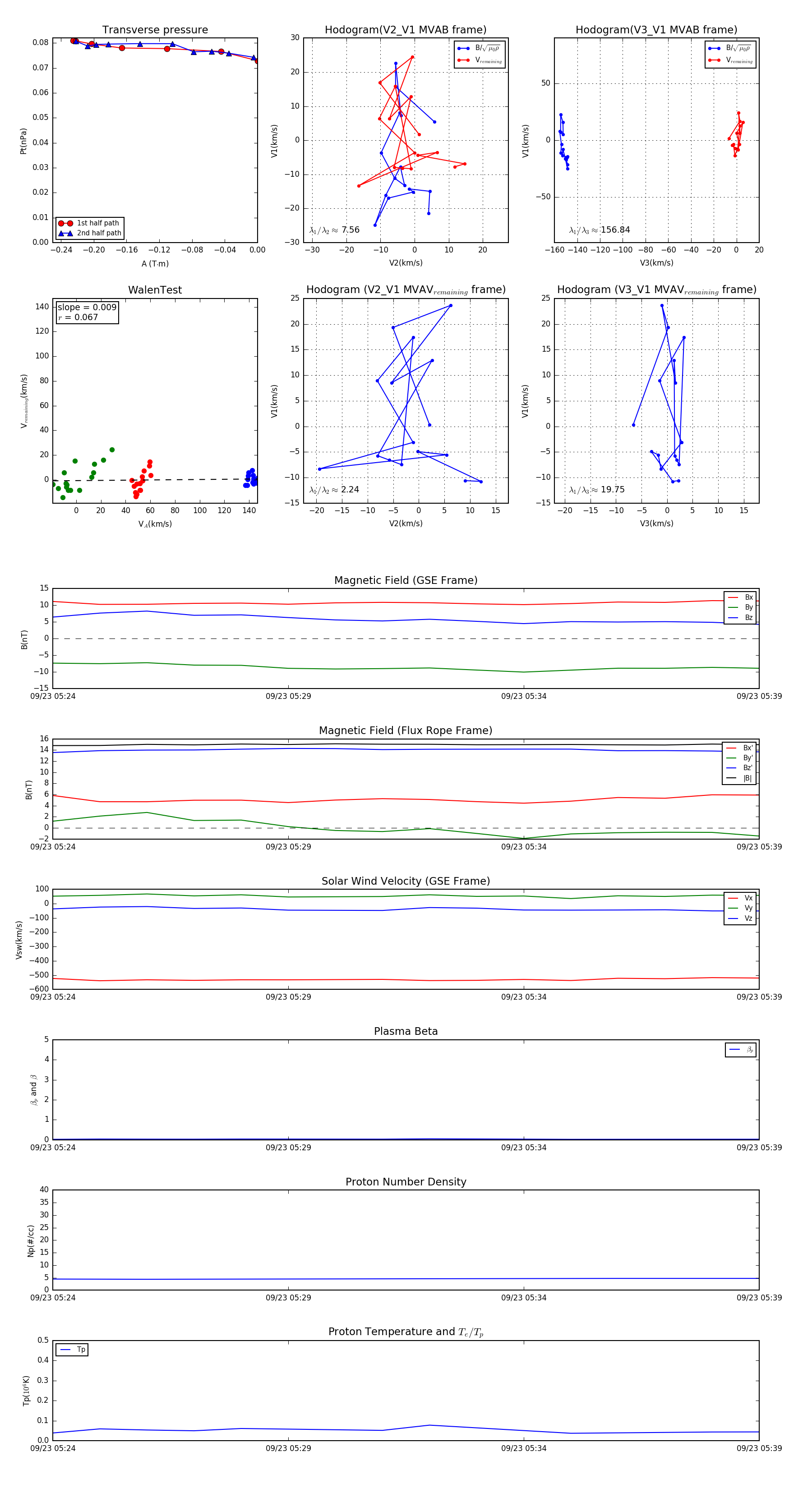
Flux Rope in 1999

Flux Rope Event 1999-09-23 05:24 ~ 1999-09-23 05:39 (16 minutes)


plot