HOME   LIST
‹–   –›

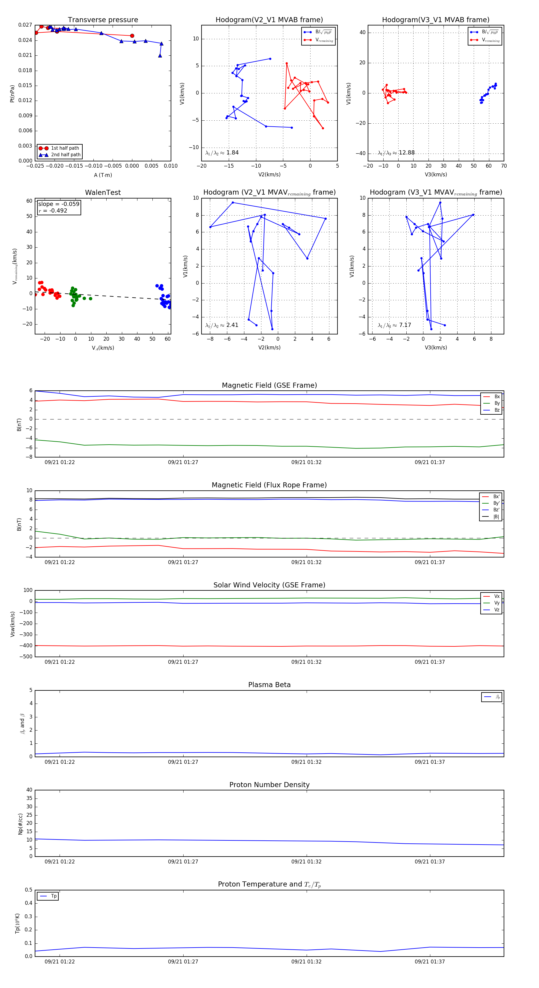
Flux Rope in 1999

Flux Rope Event 1999-09-21 01:21 ~ 1999-09-21 01:40 (20 minutes)


plot