HOME   LIST
‹–   –›

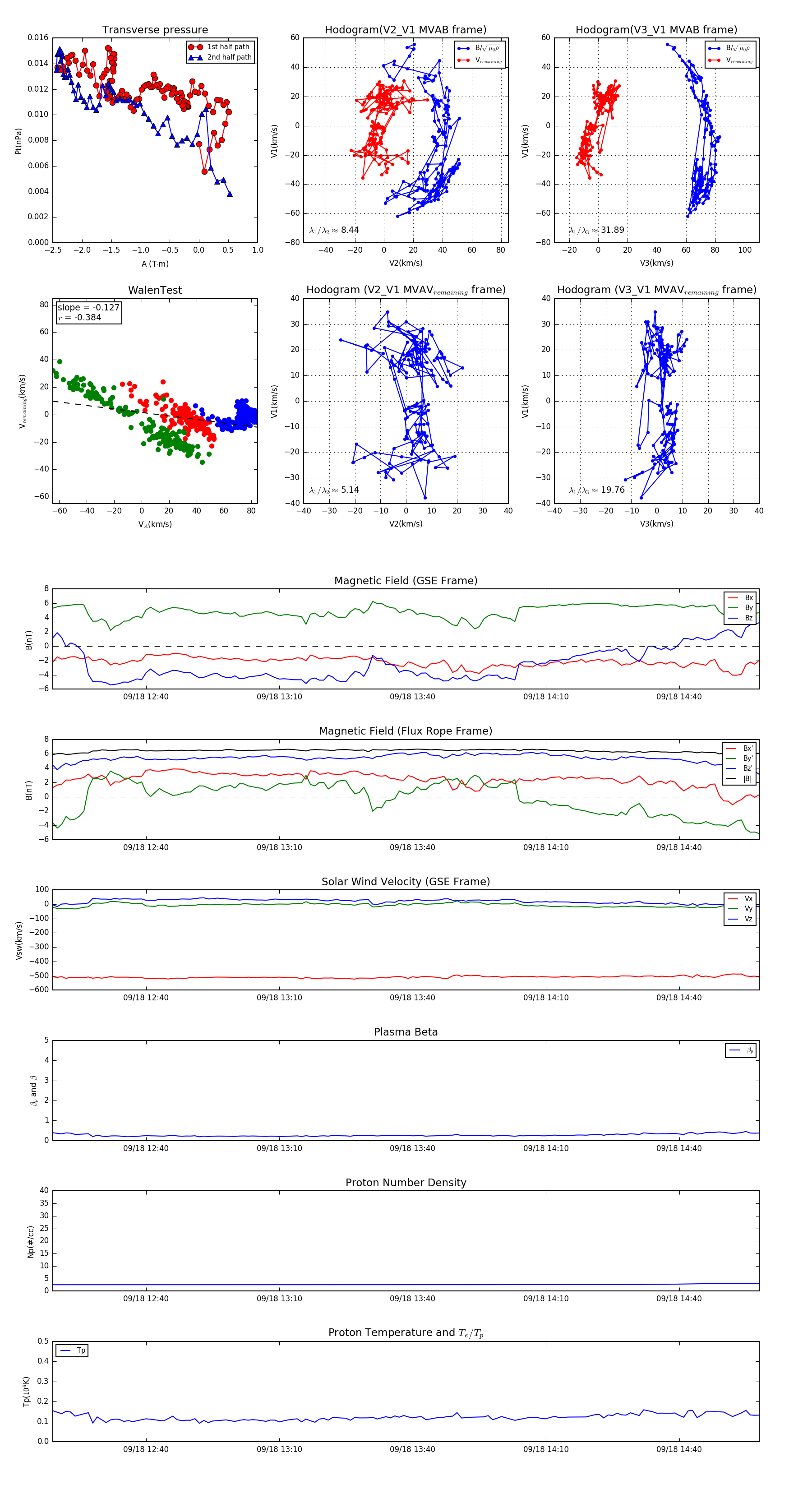
Flux Rope in 1999

Flux Rope Event 1999-09-18 12:19 ~ 1999-09-18 14:58 (160 minutes)


plot