HOME   LIST
‹–   –›

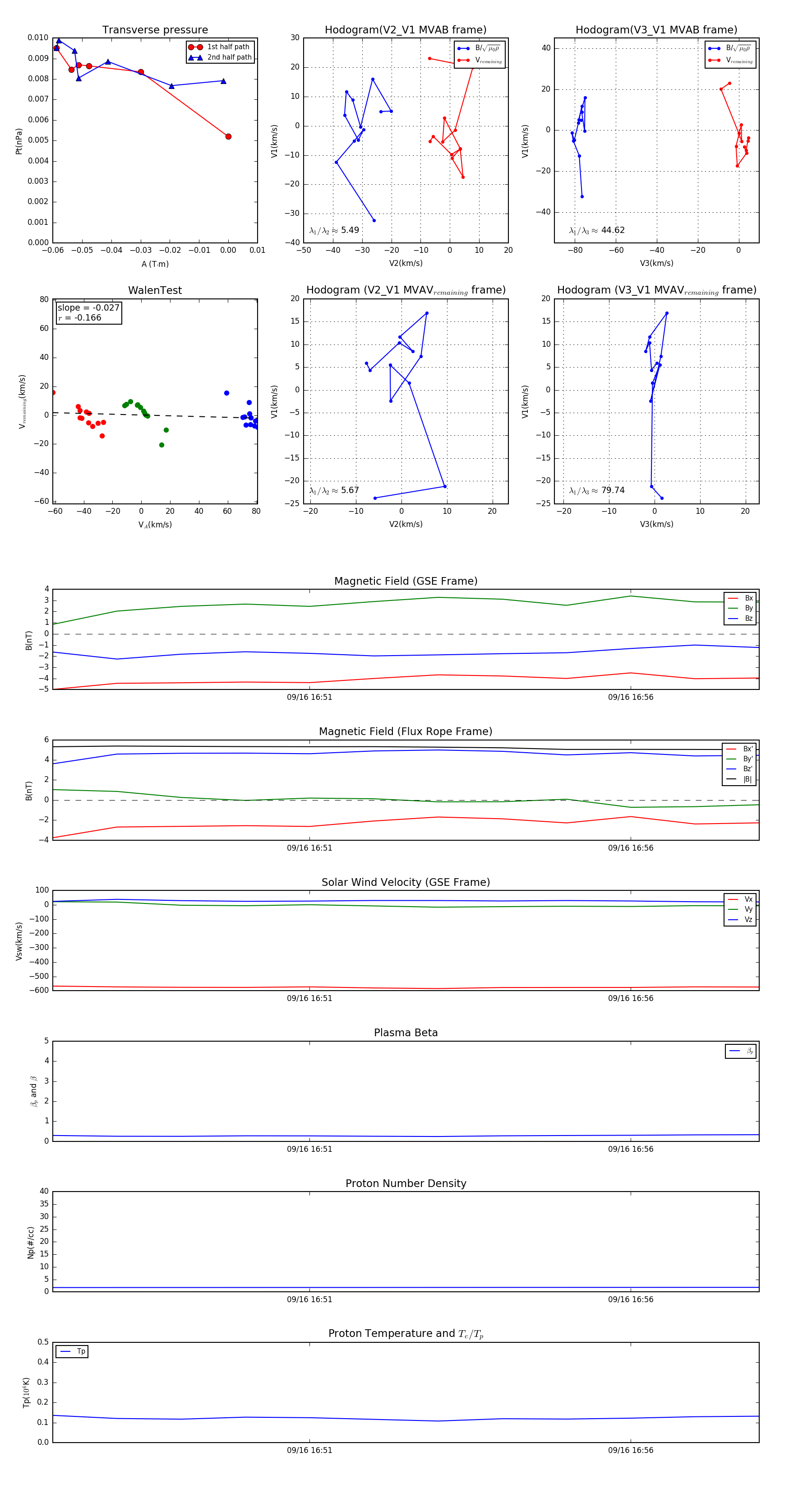
Flux Rope in 1999

Flux Rope Event 1999-09-16 16:47 ~ 1999-09-16 16:58 (12 minutes)


plot