HOME   LIST
‹–   –›

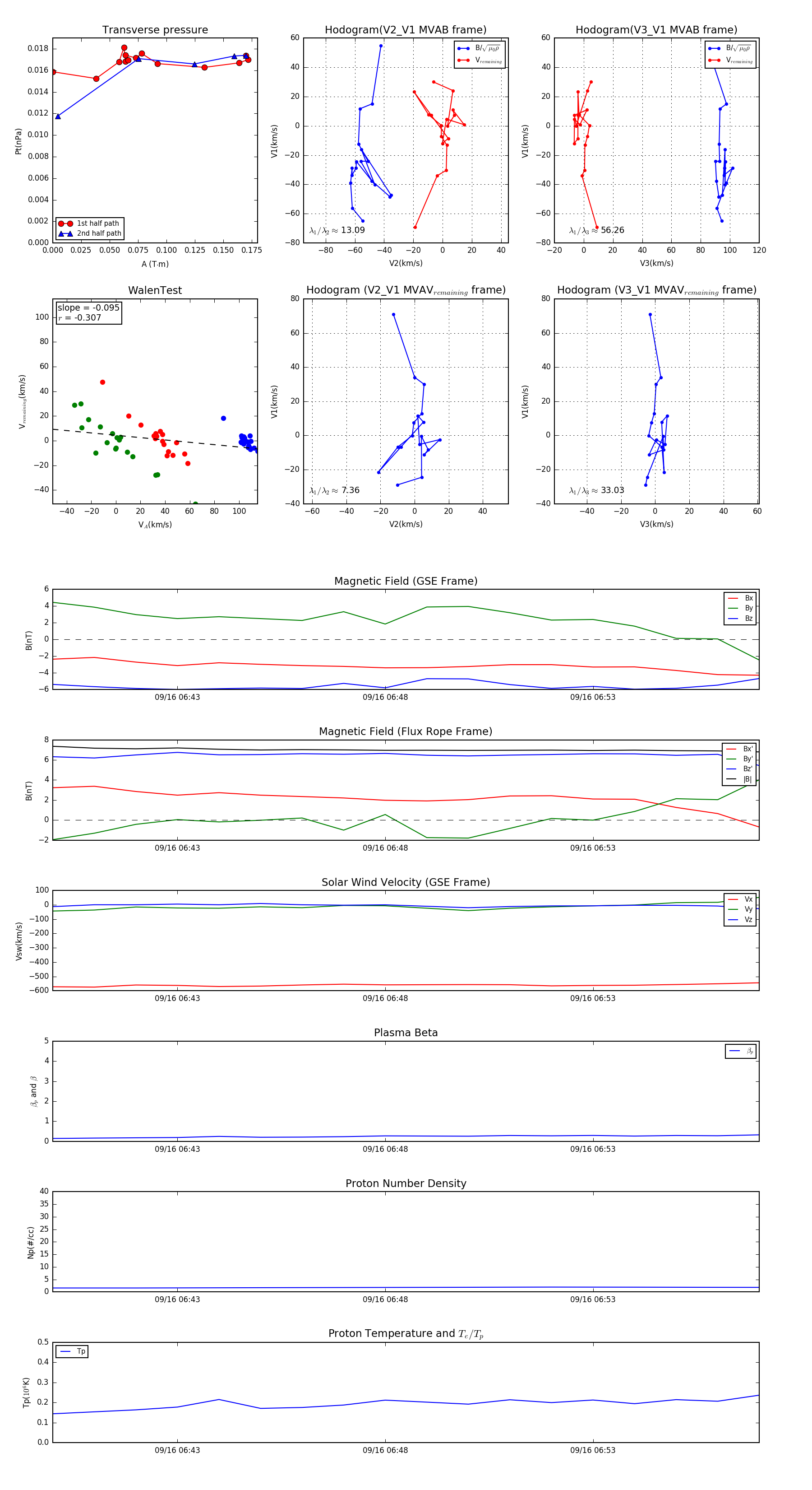
Flux Rope in 1999

Flux Rope Event 1999-09-16 06:40 ~ 1999-09-16 06:57 (18 minutes)


plot