HOME   LIST
‹–   –›

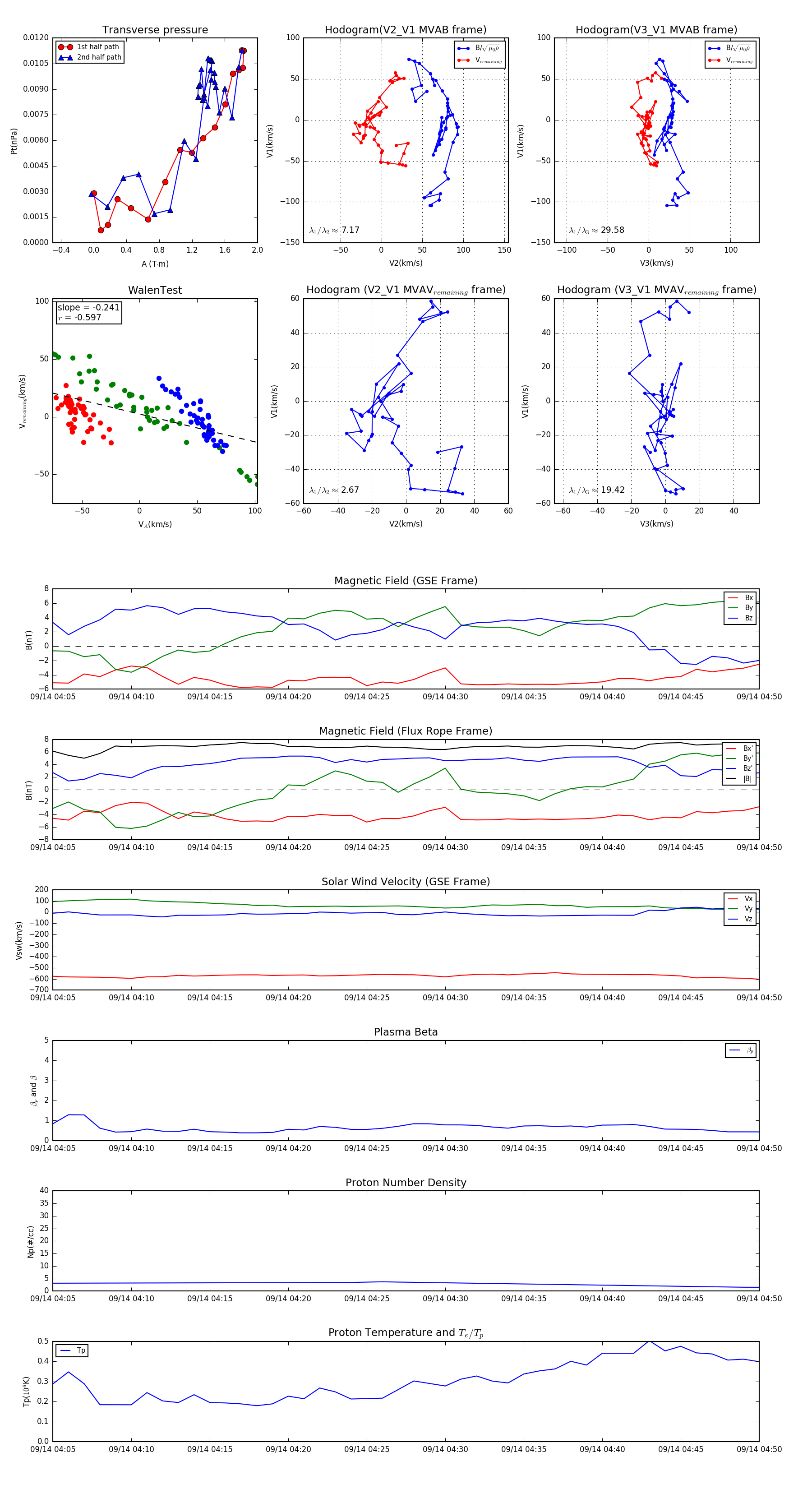
Flux Rope in 1999

Flux Rope Event 1999-09-14 04:05 ~ 1999-09-14 04:50 (46 minutes)


plot