HOME   LIST
‹–   –›

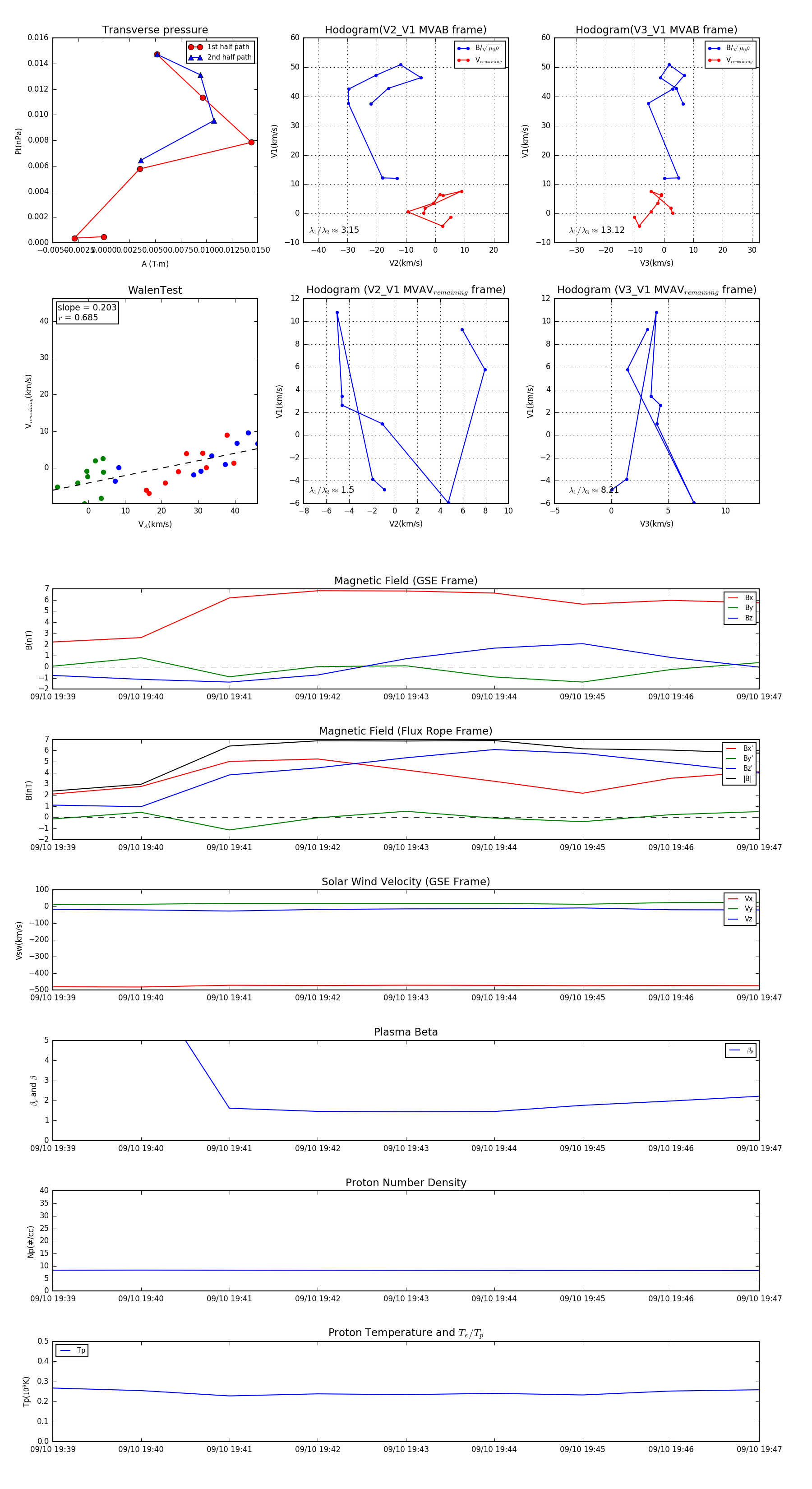
Flux Rope in 1999

Flux Rope Event 1999-09-10 19:39 ~ 1999-09-10 19:47 (9 minutes)


plot