HOME   LIST
‹–   –›

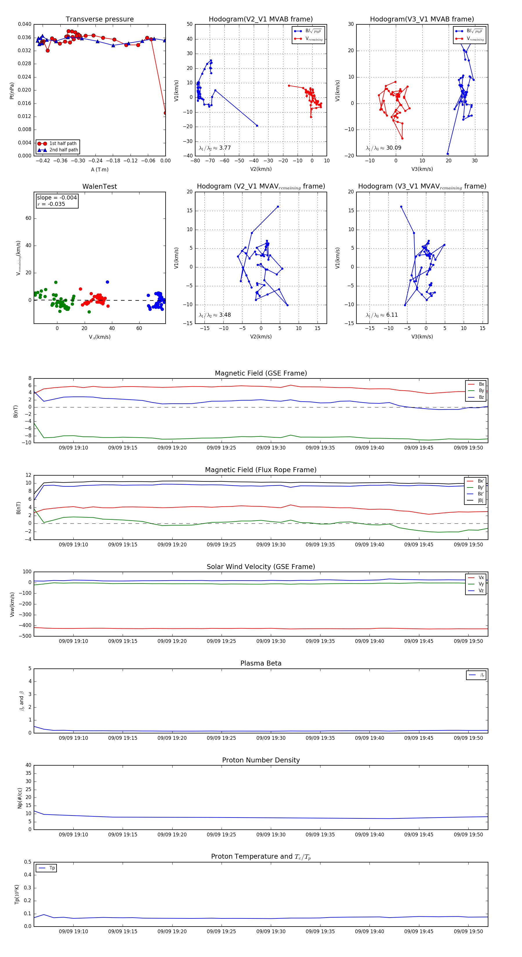
Flux Rope in 1999

Flux Rope Event 1999-09-09 19:06 ~ 1999-09-09 19:52 (47 minutes)


plot