HOME   LIST
‹–   –›

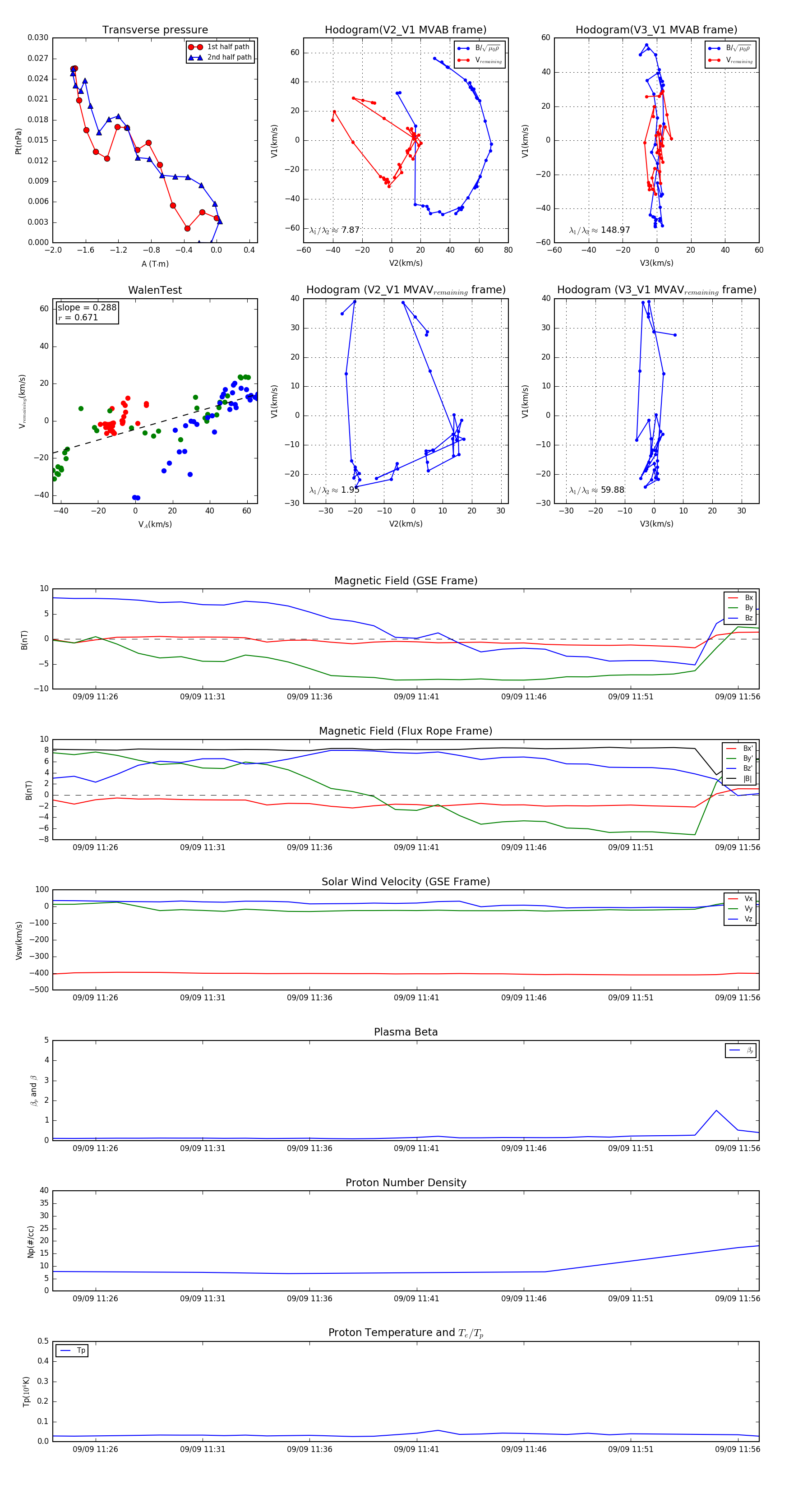
Flux Rope in 1999

Flux Rope Event 1999-09-09 11:24 ~ 1999-09-09 11:57 (34 minutes)


plot