HOME   LIST
‹–   –›

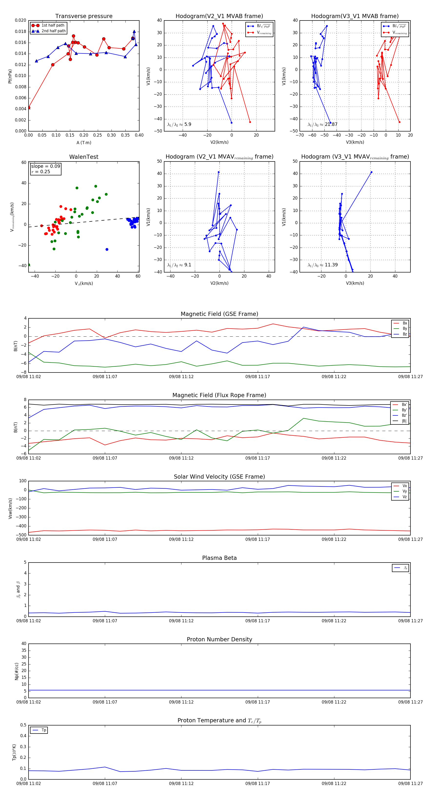
Flux Rope in 1999

Flux Rope Event 1999-09-08 11:02 ~ 1999-09-08 11:27 (26 minutes)


plot