HOME   LIST
‹–   –›

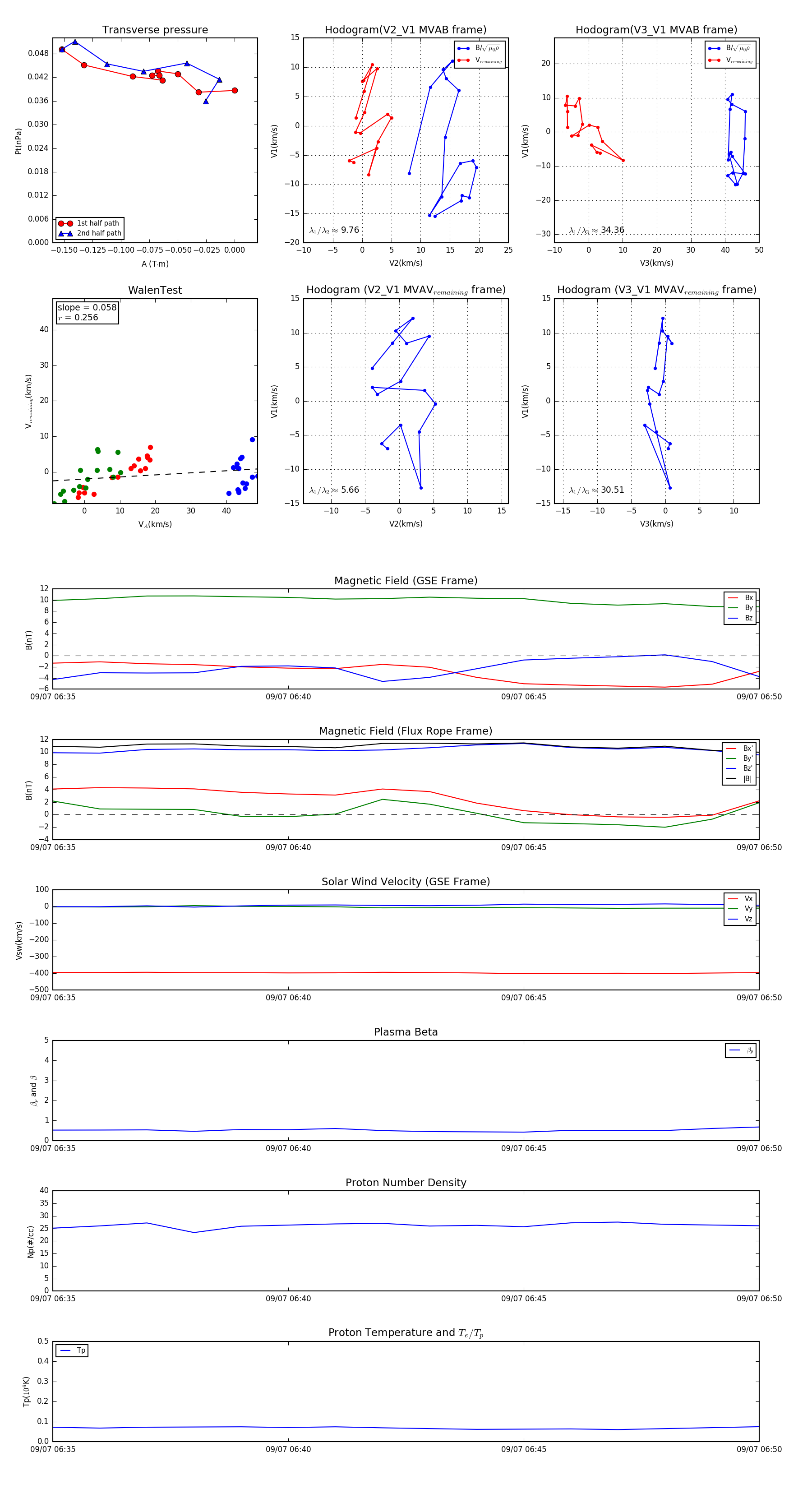
Flux Rope in 1999

Flux Rope Event 1999-09-07 06:35 ~ 1999-09-07 06:50 (16 minutes)


plot