HOME   LIST
‹–   –›

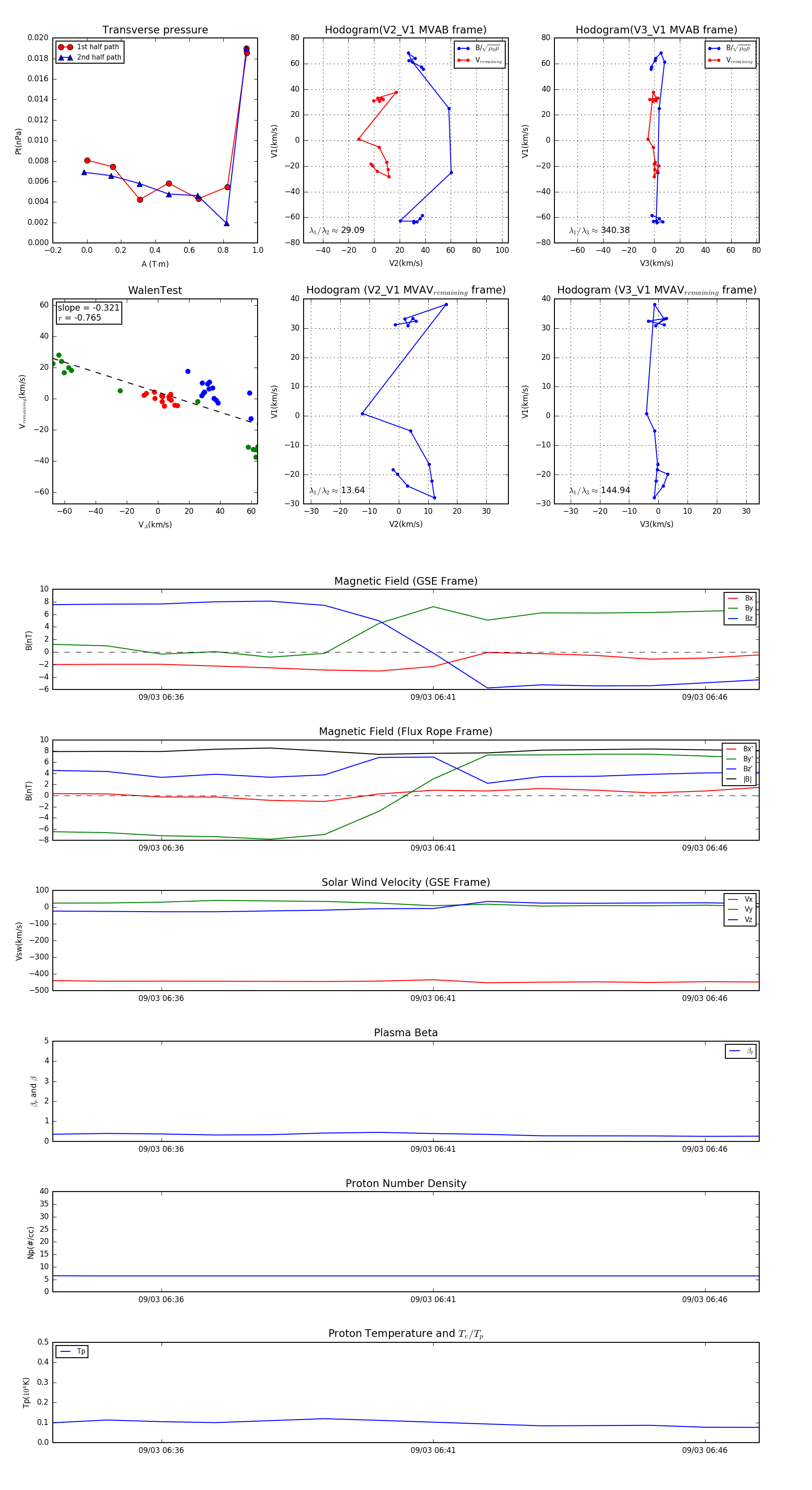
Flux Rope in 1999

Flux Rope Event 1999-09-03 06:34 ~ 1999-09-03 06:47 (14 minutes)


plot