HOME   LIST
‹–   –›

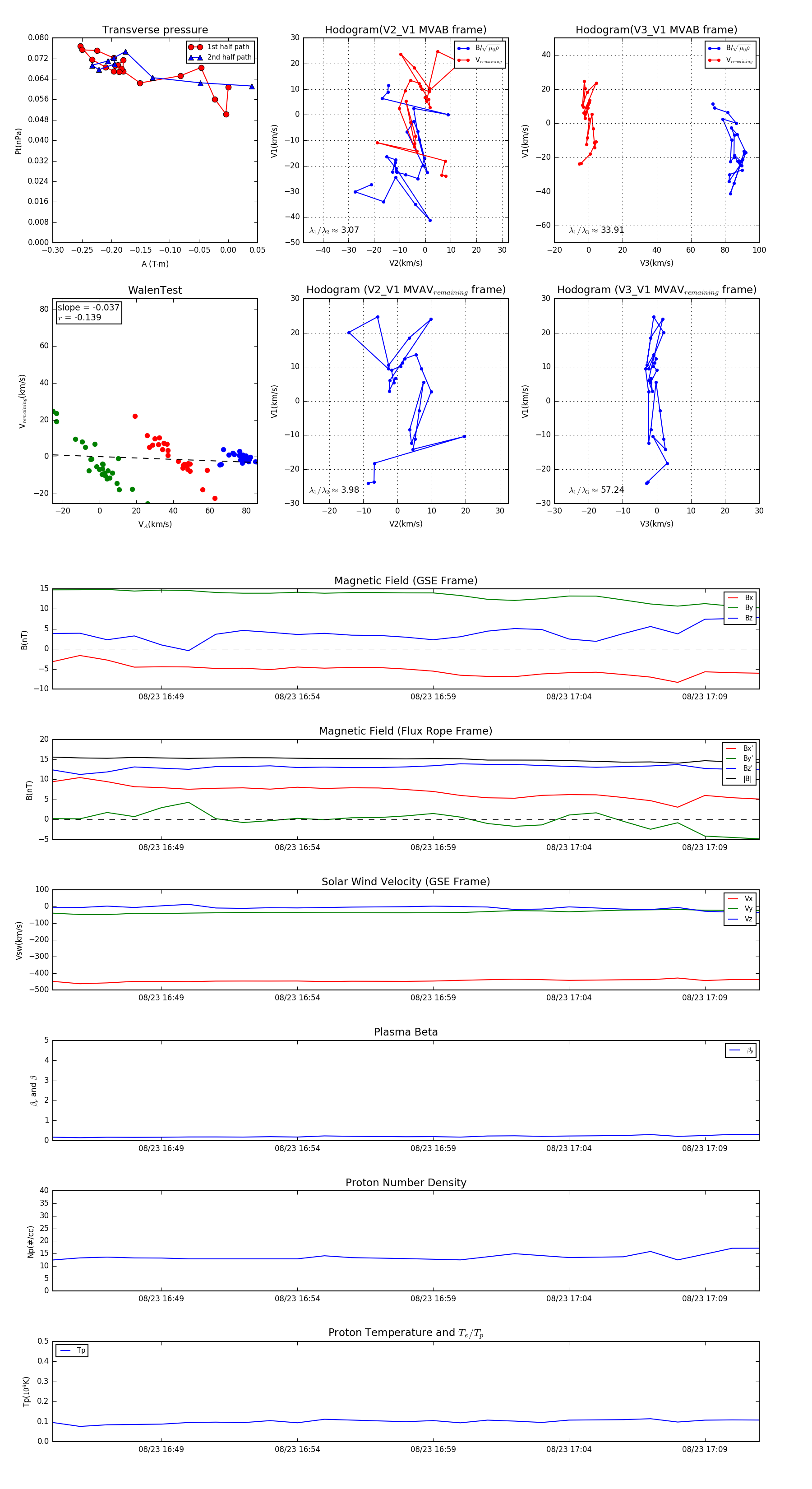
Flux Rope in 1999

Flux Rope Event 1999-08-23 16:45 ~ 1999-08-23 17:11 (27 minutes)


plot