HOME   LIST
‹–   –›

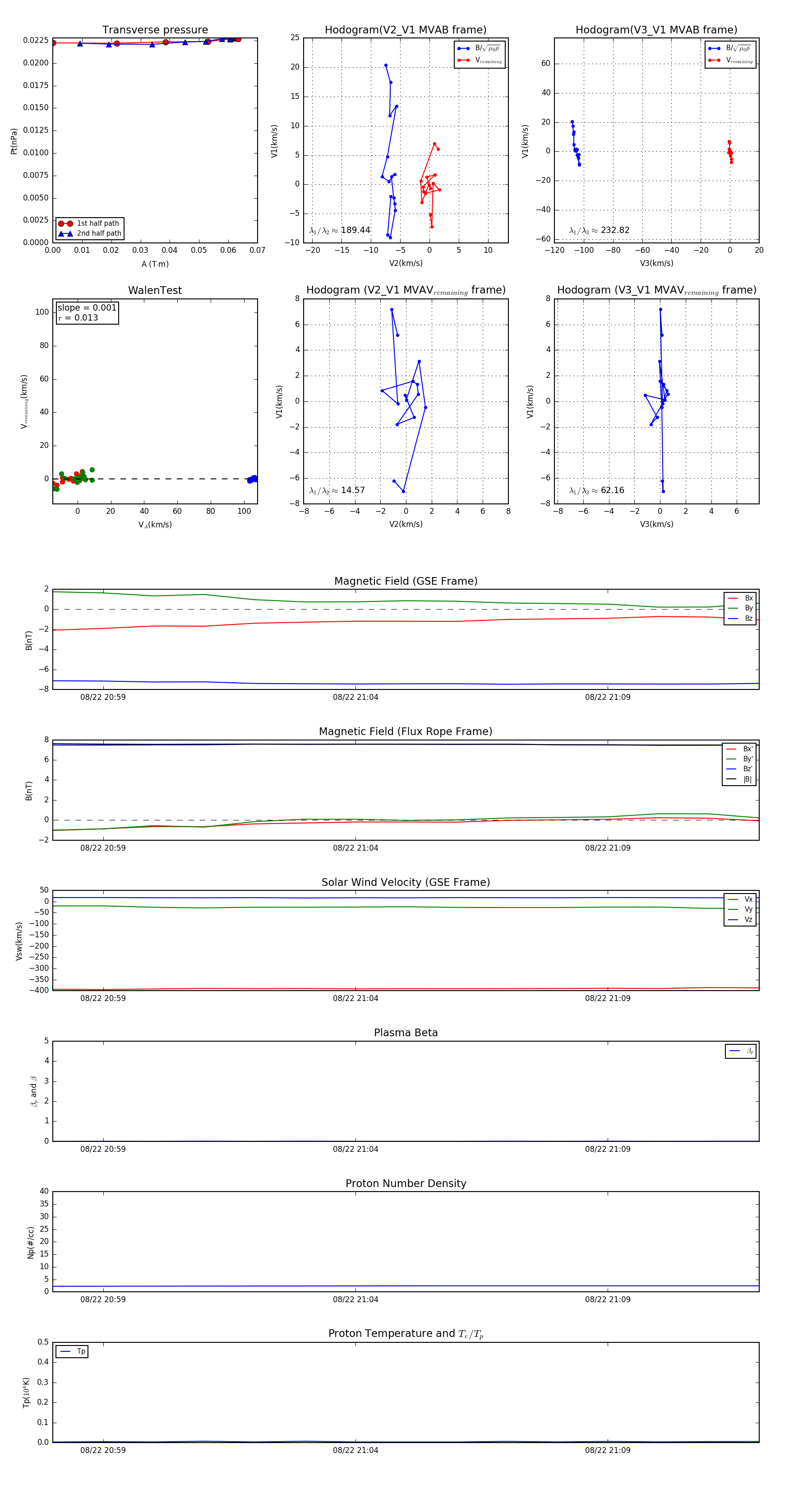
Flux Rope in 1999

Flux Rope Event 1999-08-22 20:58 ~ 1999-08-22 21:12 (15 minutes)


plot