HOME   LIST
‹–   –›

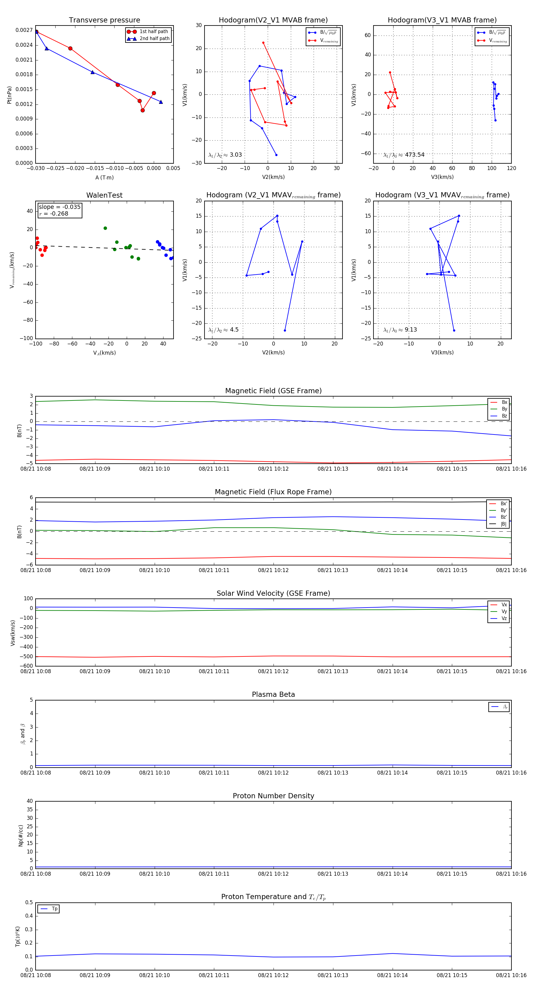
Flux Rope in 1999

Flux Rope Event 1999-08-21 10:08 ~ 1999-08-21 10:16 (9 minutes)


plot