HOME   LIST
‹–   –›

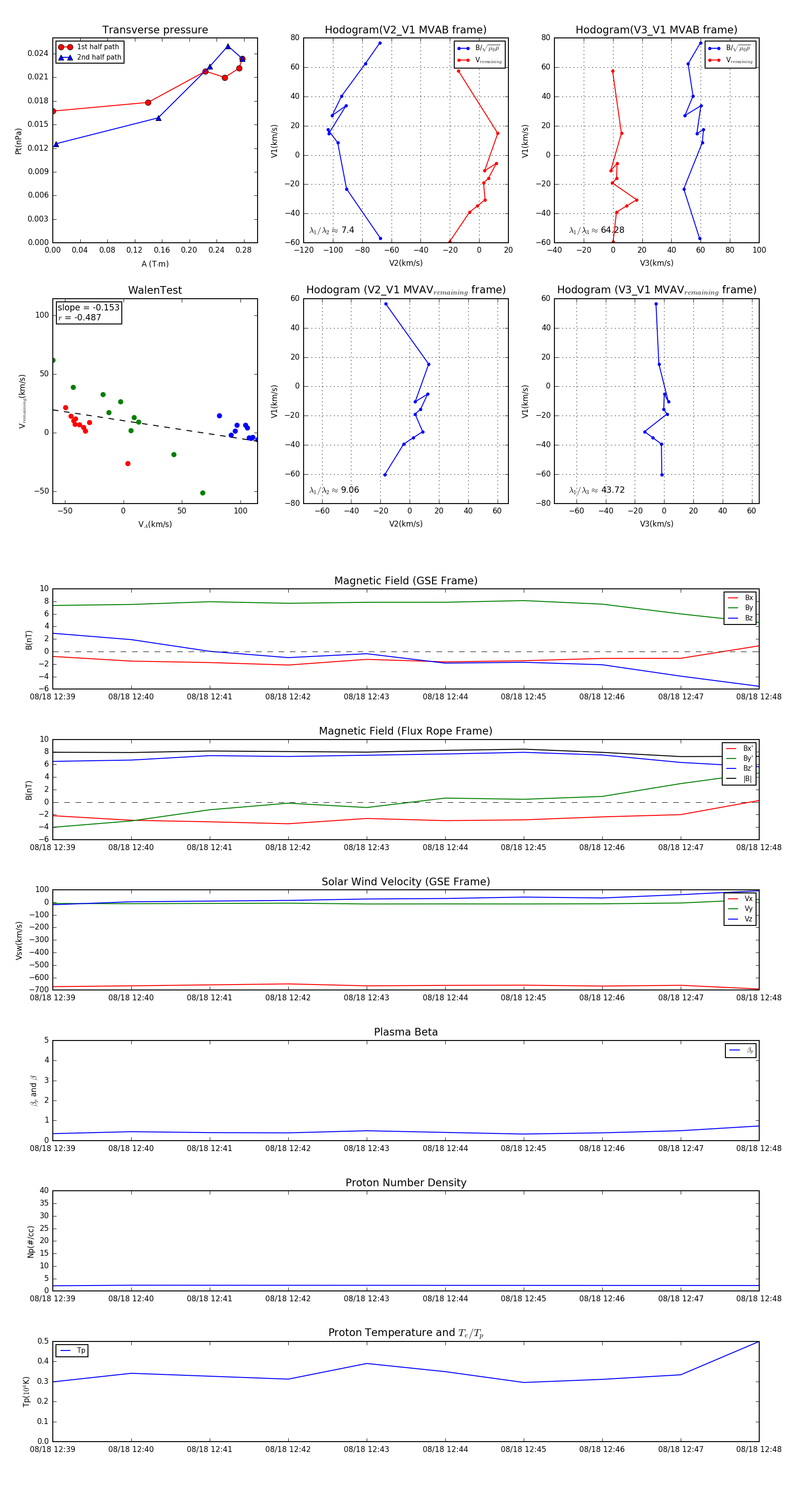
Flux Rope in 1999

Flux Rope Event 1999-08-18 12:39 ~ 1999-08-18 12:48 (10 minutes)


plot