HOME   LIST
‹–   –›

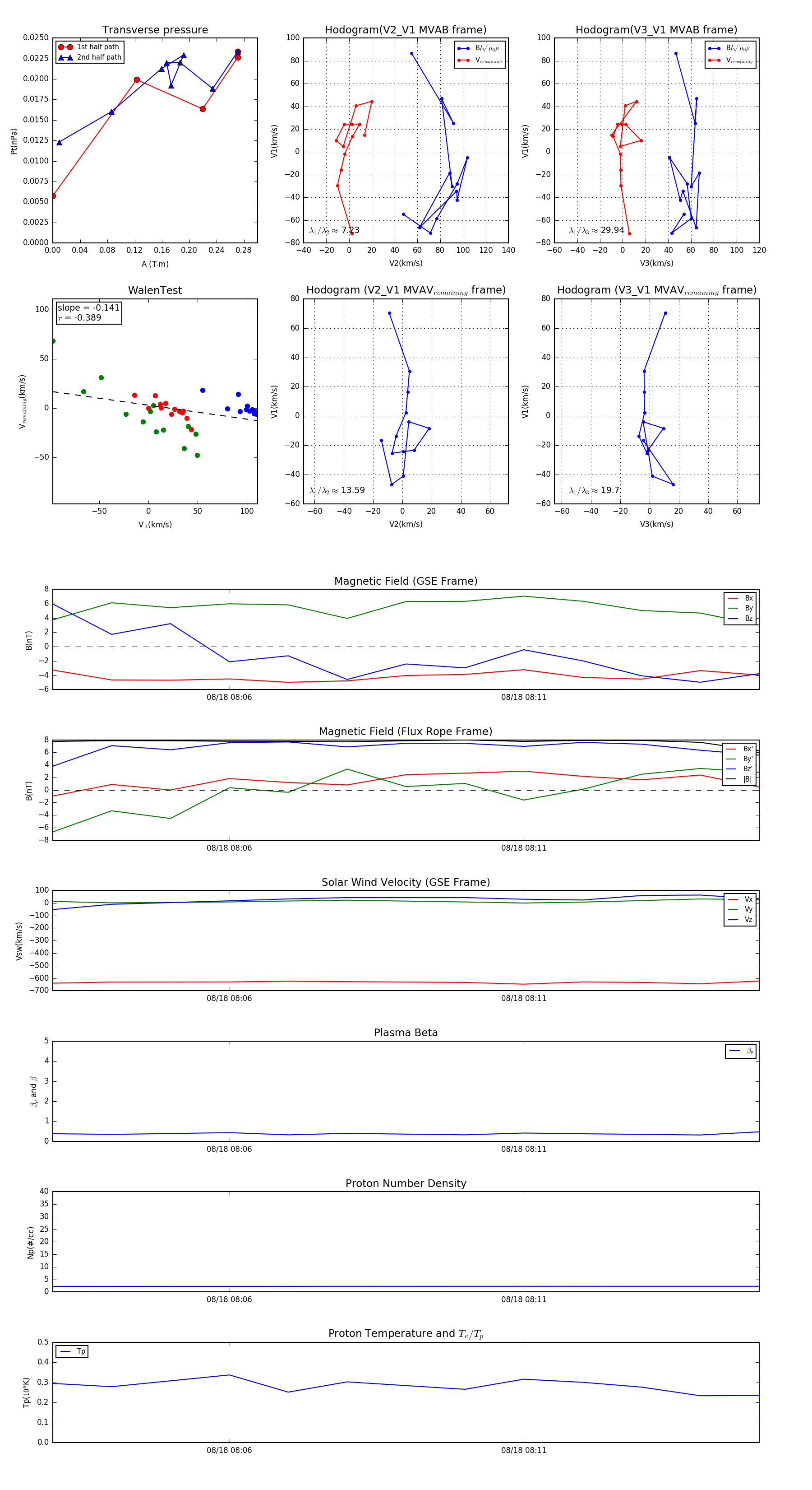
Flux Rope in 1999

Flux Rope Event 1999-08-18 08:03 ~ 1999-08-18 08:15 (13 minutes)


plot