HOME   LIST
‹–   –›

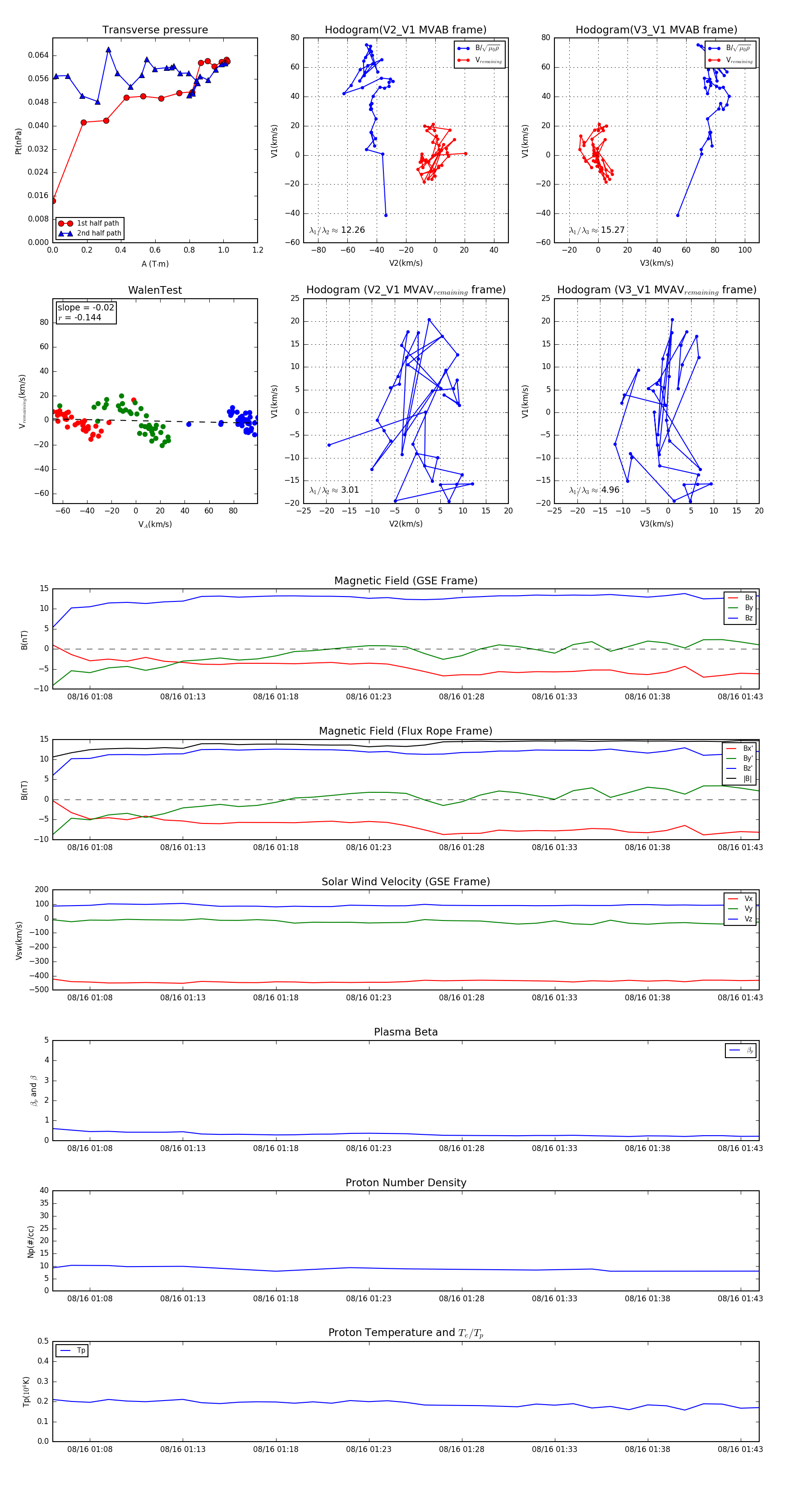
Flux Rope in 1999

Flux Rope Event 1999-08-16 01:06 ~ 1999-08-16 01:44 (39 minutes)


plot