HOME   LIST
‹–   –›

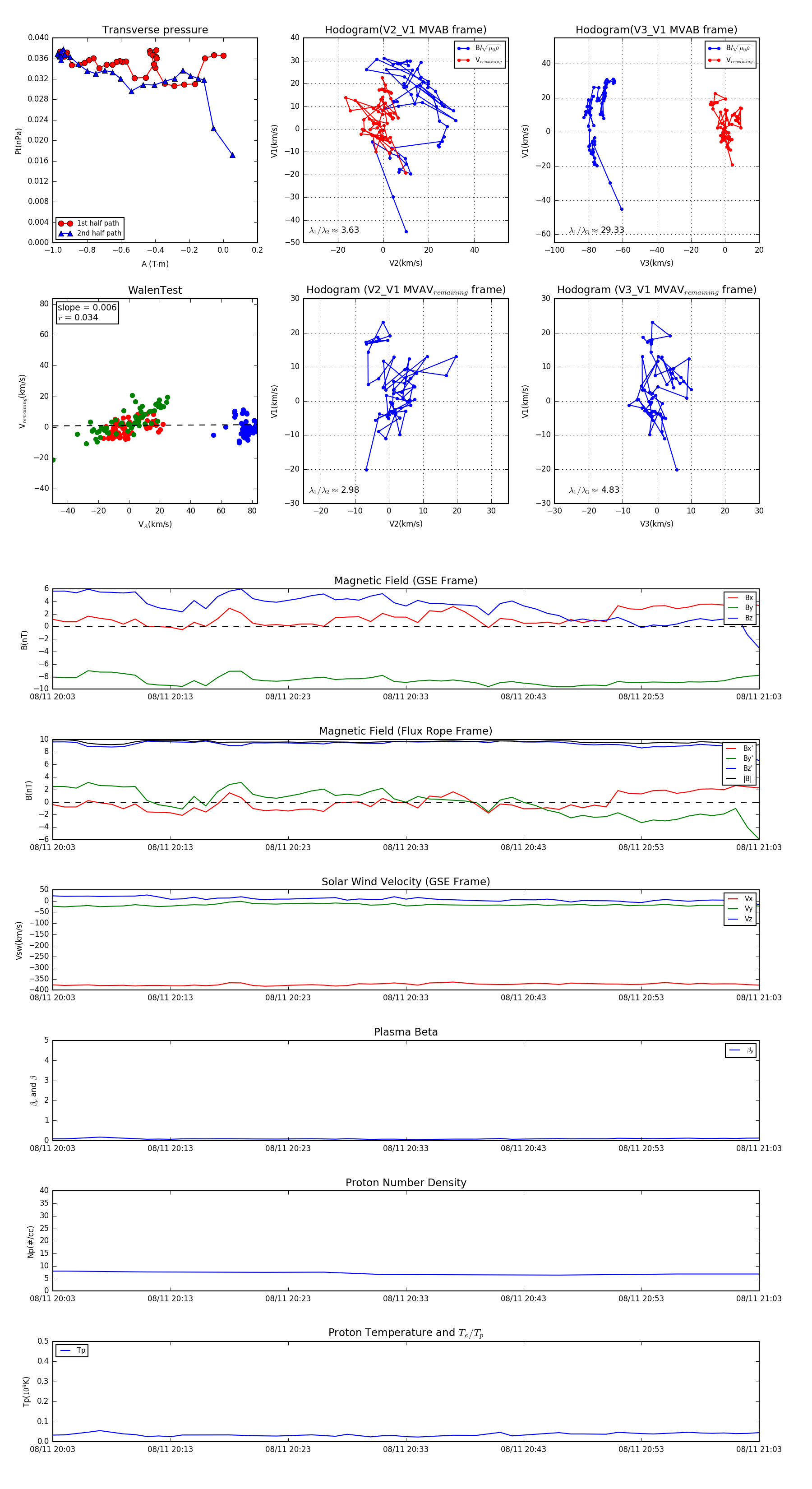
Flux Rope in 1999

Flux Rope Event 1999-08-11 20:03 ~ 1999-08-11 21:03 (61 minutes)


plot