HOME   LIST
‹–   –›

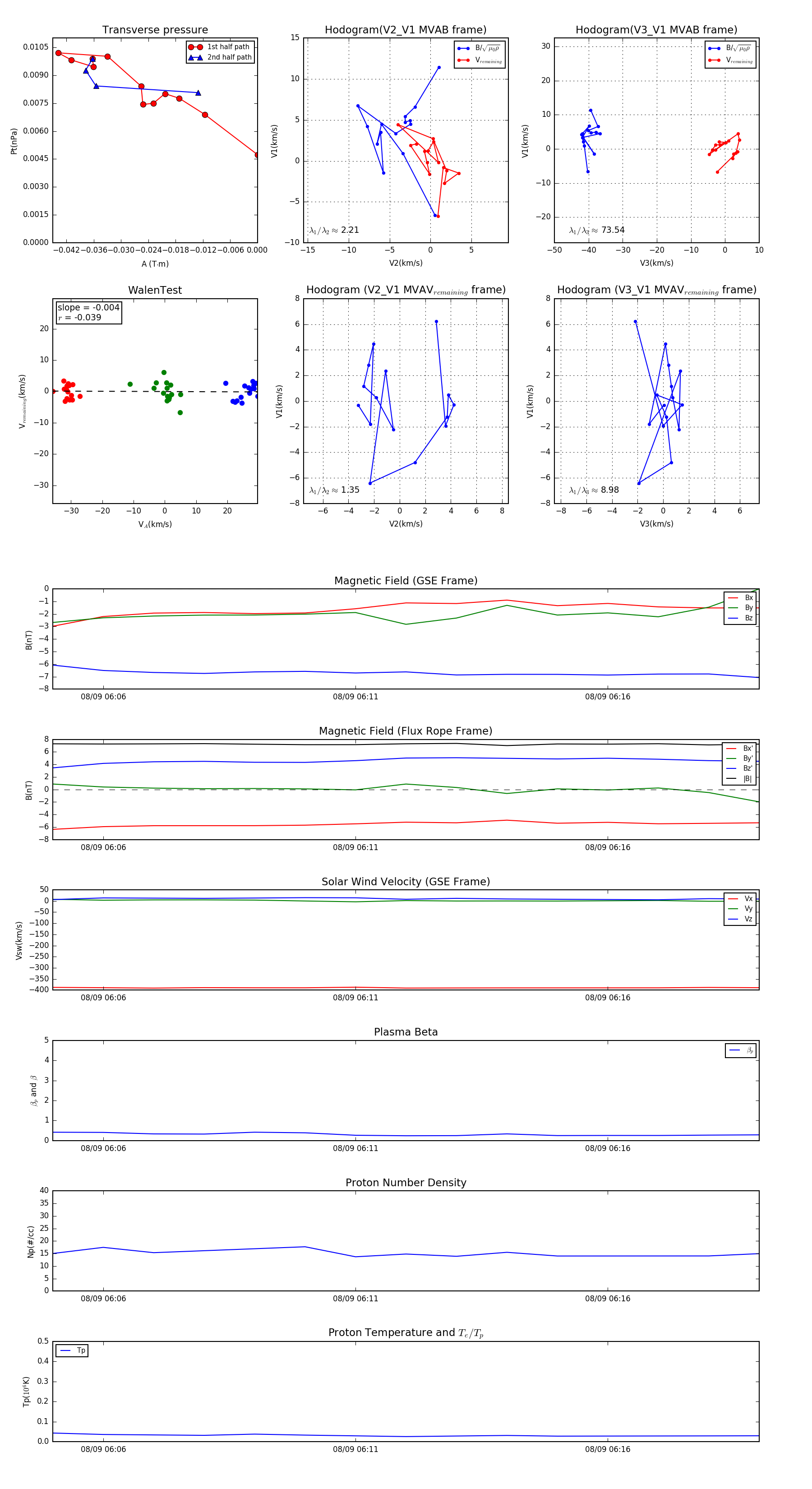
Flux Rope in 1999

Flux Rope Event 1999-08-09 06:05 ~ 1999-08-09 06:19 (15 minutes)


plot