HOME   LIST
‹–   –›

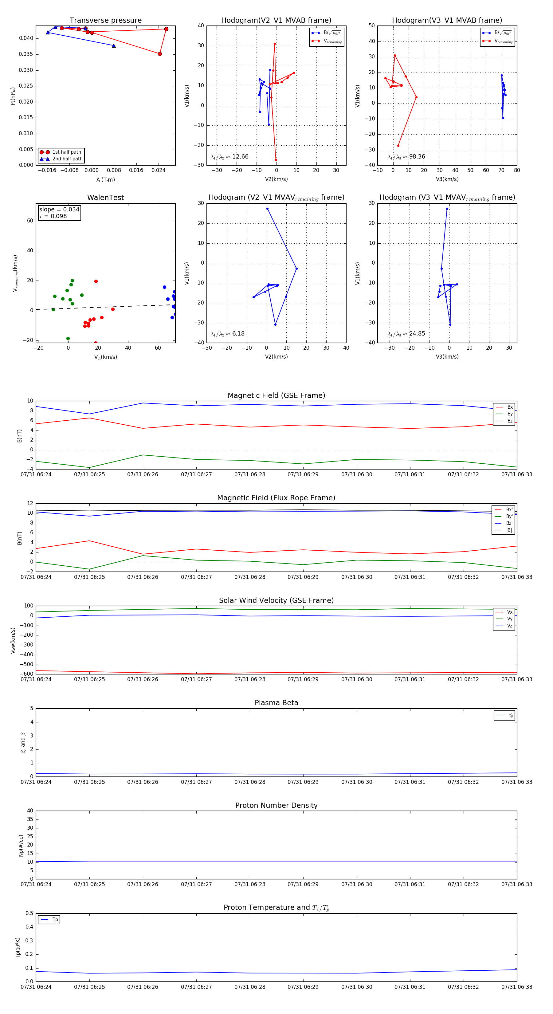
Flux Rope in 1999

Flux Rope Event 1999-07-31 06:24 ~ 1999-07-31 06:33 (10 minutes)


plot