HOME   LIST
‹–   –›

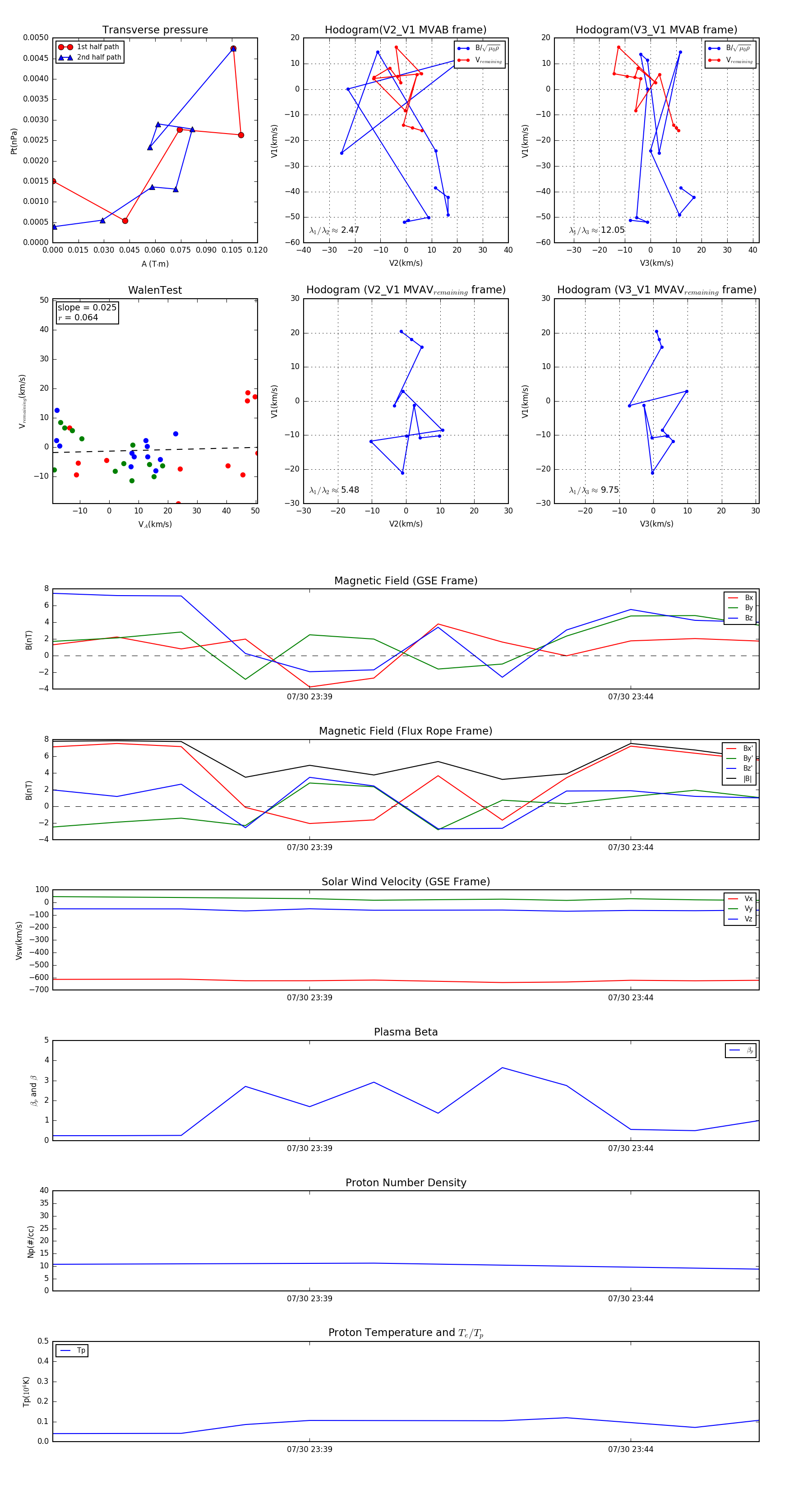
Flux Rope in 1999

Flux Rope Event 1999-07-30 23:35 ~ 1999-07-30 23:46 (12 minutes)


plot