HOME   LIST
‹–   –›

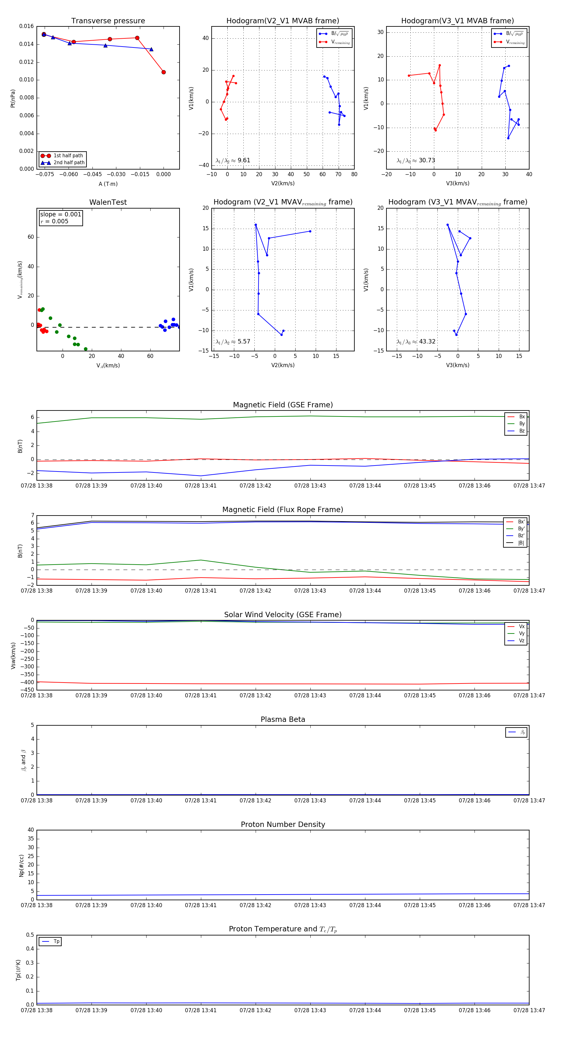
Flux Rope in 1999

Flux Rope Event 1999-07-28 13:38 ~ 1999-07-28 13:47 (10 minutes)


plot