HOME   LIST
‹–   –›

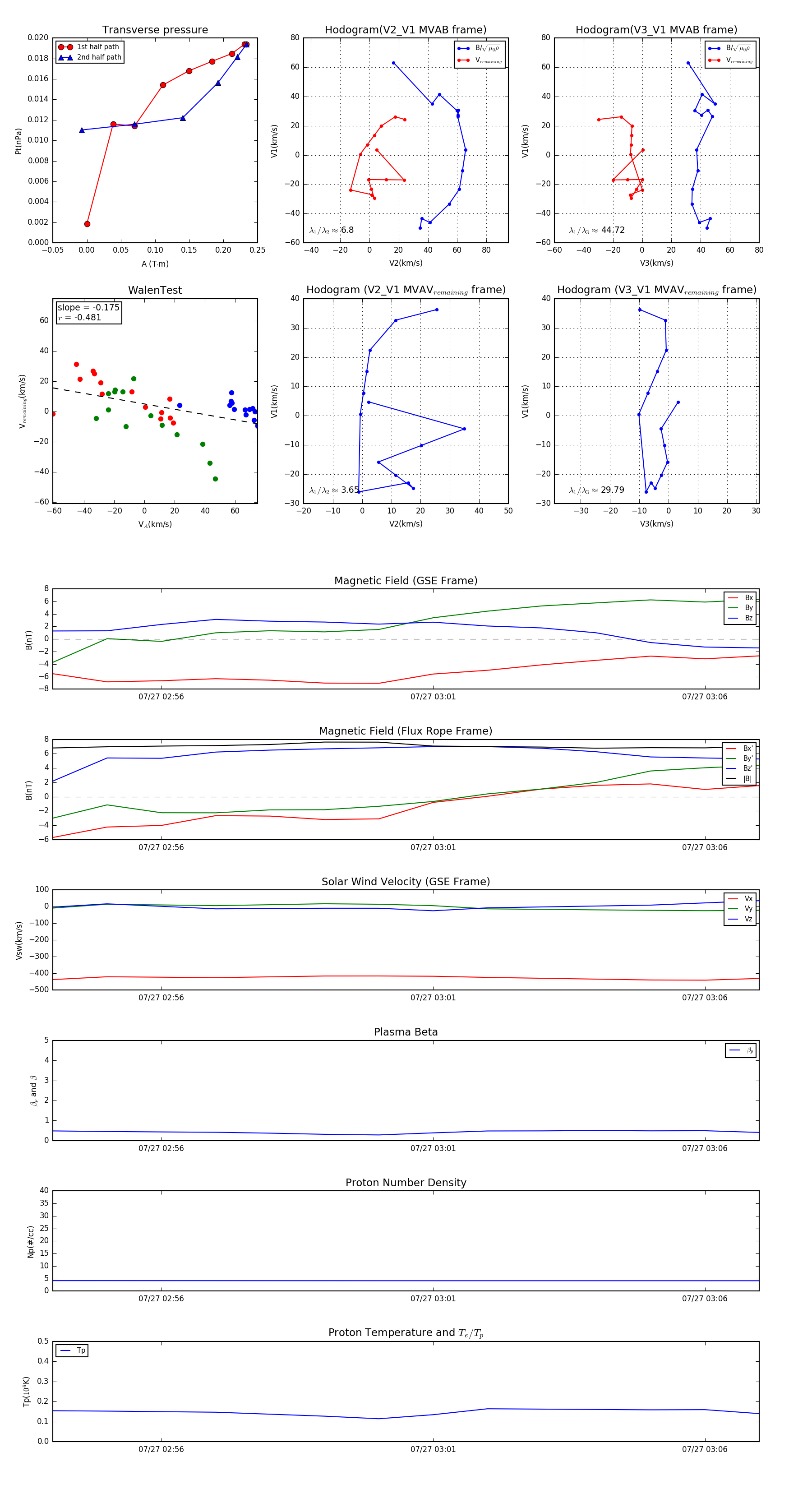
Flux Rope in 1999

Flux Rope Event 1999-07-27 02:54 ~ 1999-07-27 03:07 (14 minutes)


plot