HOME   LIST
‹–   –›

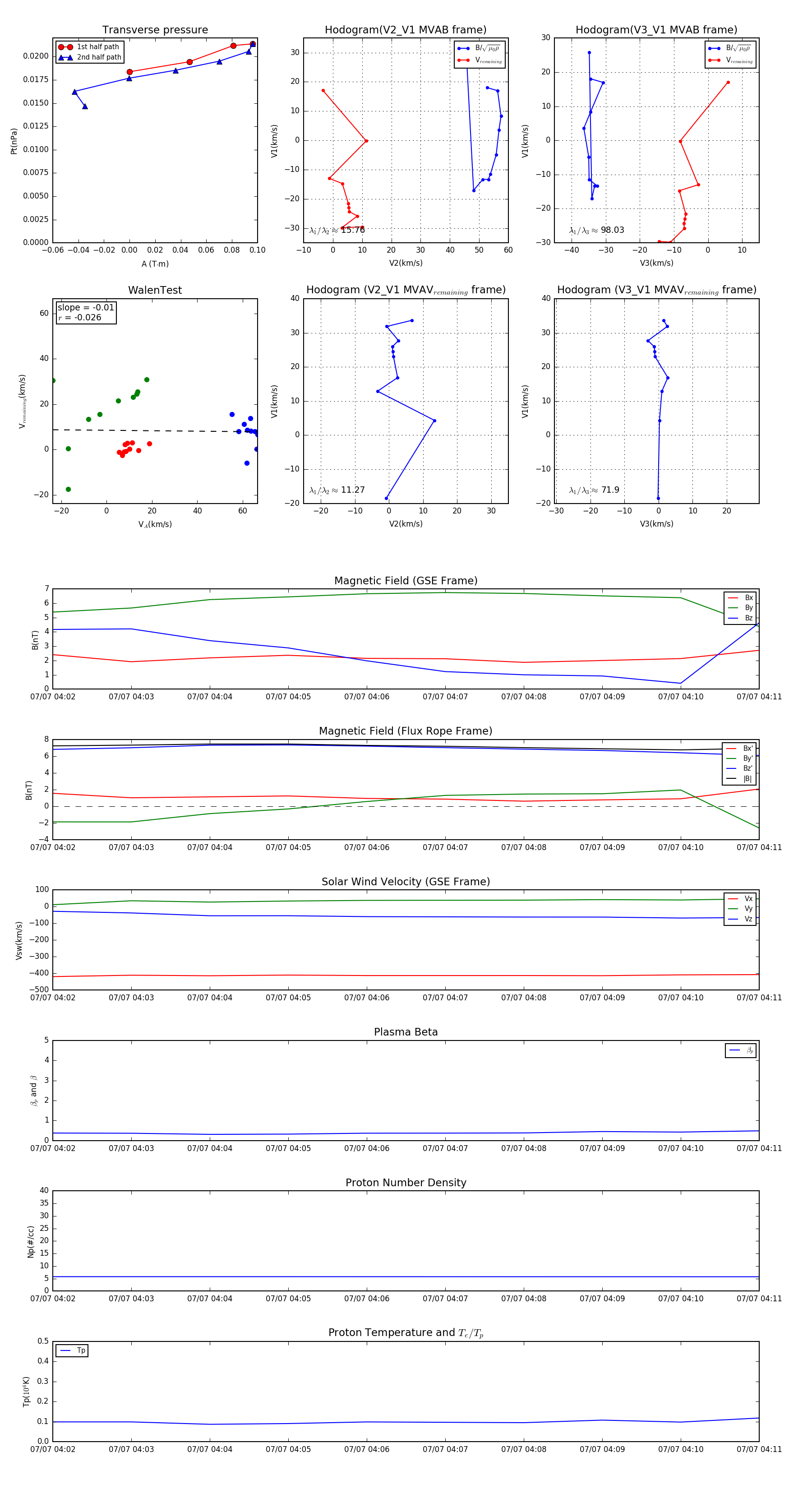
Flux Rope in 1999

Flux Rope Event 1999-07-07 04:02 ~ 1999-07-07 04:11 (10 minutes)


plot