HOME   LIST
‹–   –›

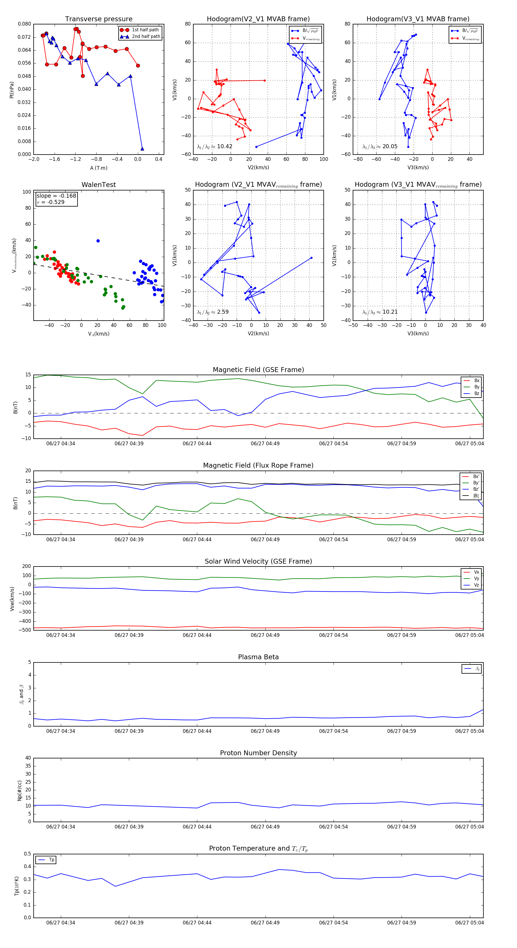
Flux Rope in 1999

Flux Rope Event 1999-06-27 04:32 ~ 1999-06-27 05:05 (34 minutes)


plot