HOME   LIST
‹–   –›

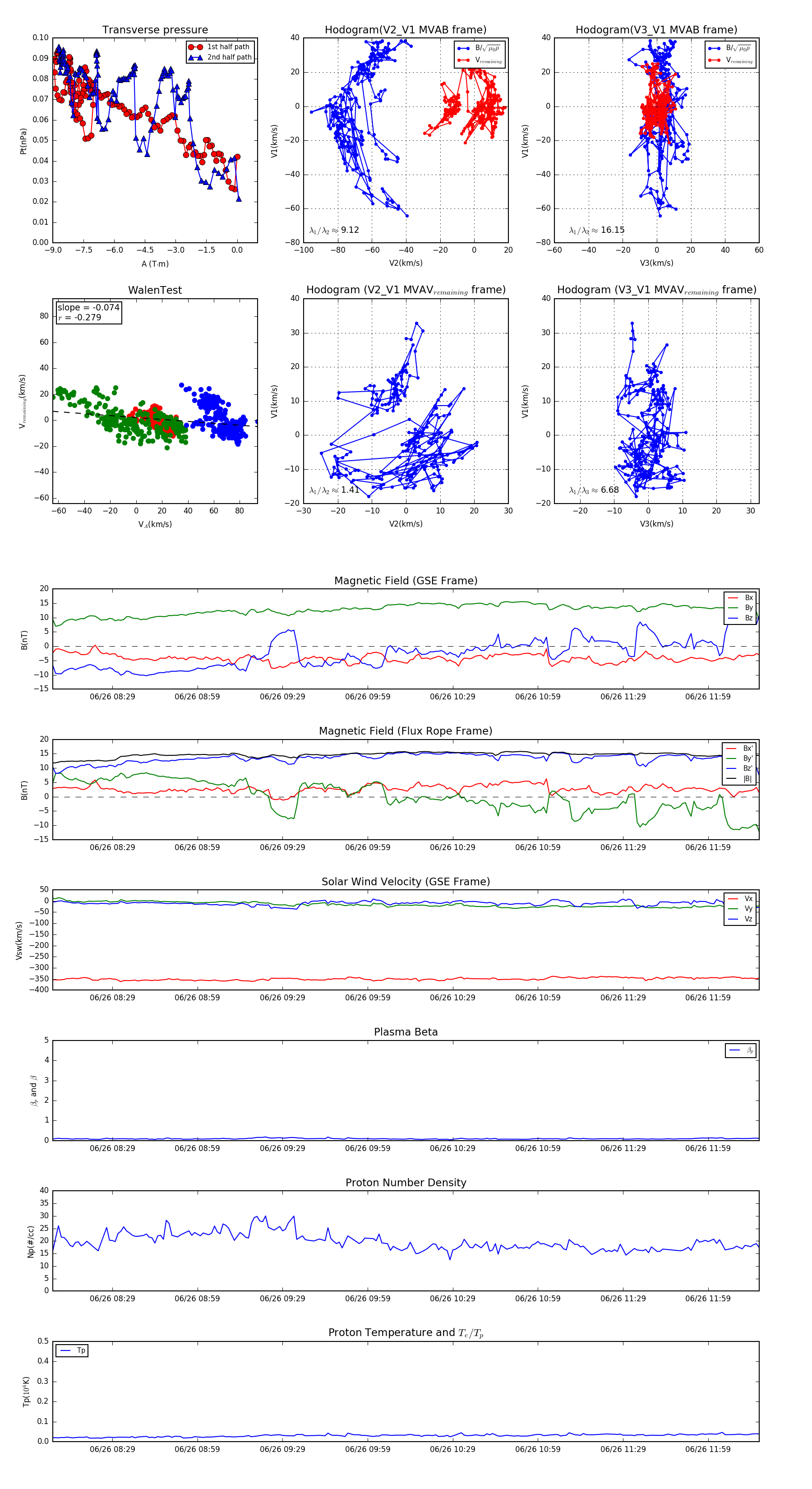
Flux Rope in 1999

Flux Rope Event 1999-06-26 08:08 ~ 1999-06-26 12:17 (250 minutes)


plot