HOME   LIST
‹–   –›

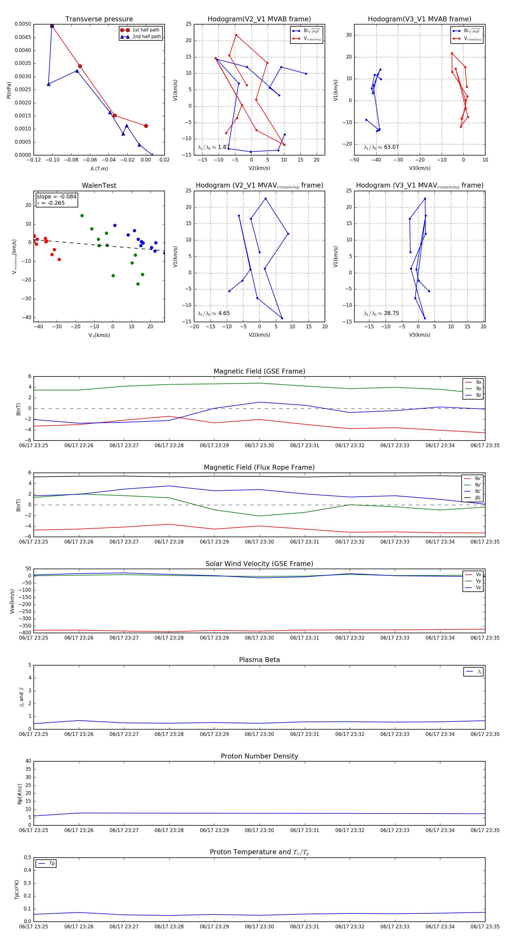
Flux Rope in 1999

Flux Rope Event 1999-06-17 23:25 ~ 1999-06-17 23:35 (11 minutes)


plot