HOME   LIST
‹–   –›

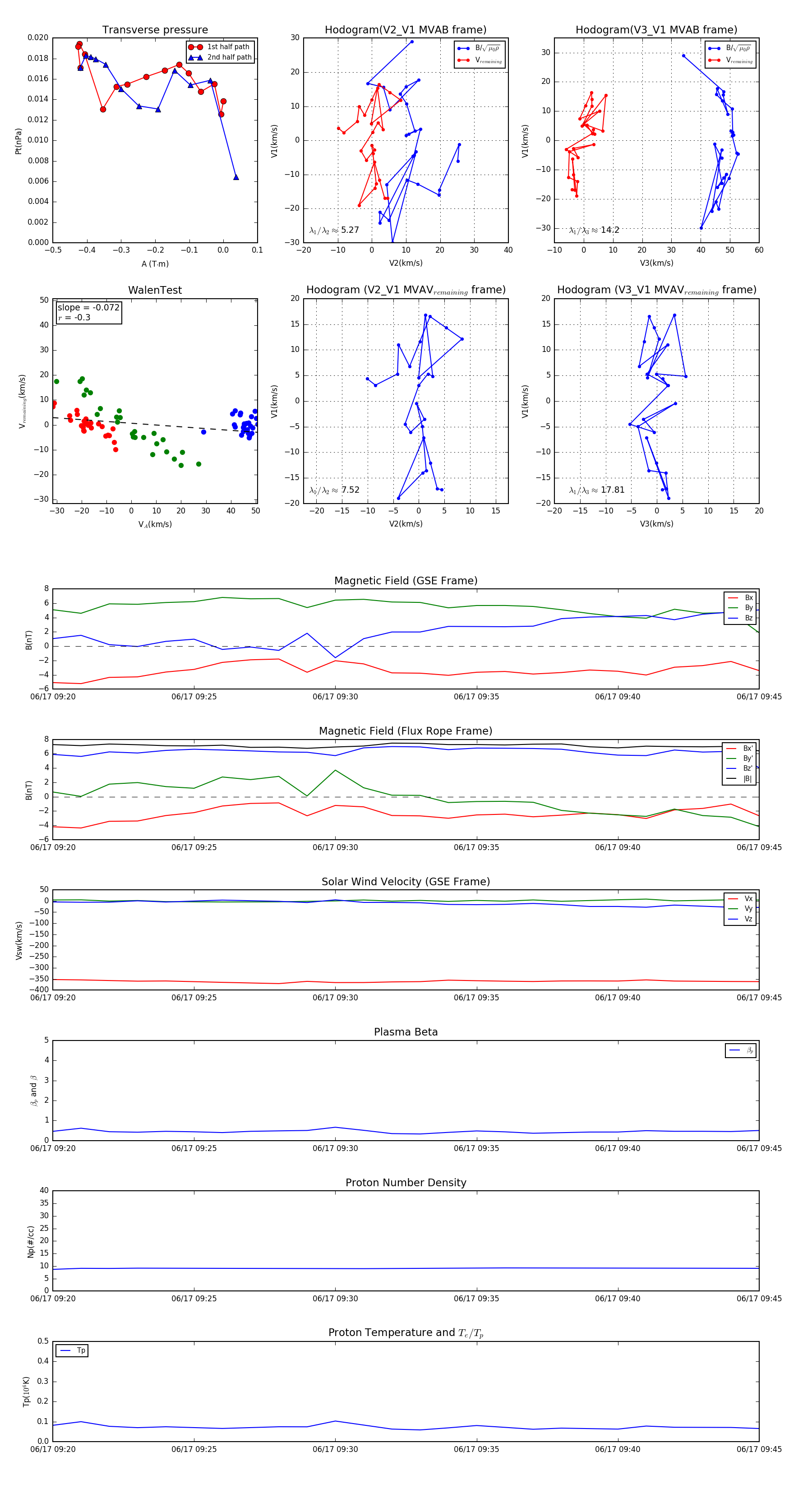
Flux Rope in 1999

Flux Rope Event 1999-06-17 09:20 ~ 1999-06-17 09:45 (26 minutes)


plot