HOME   LIST
‹–   –›

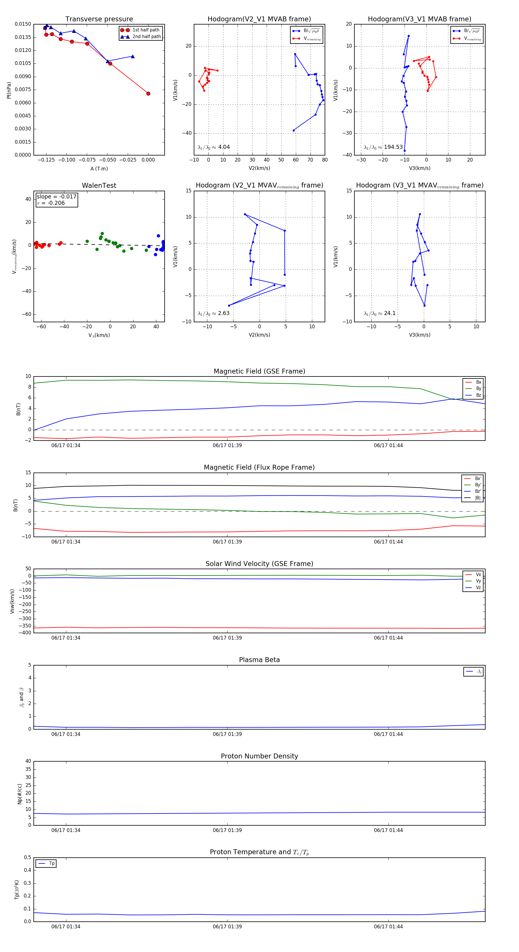
Flux Rope in 1999

Flux Rope Event 1999-06-17 01:33 ~ 1999-06-17 01:47 (15 minutes)


plot