HOME   LIST
‹–   –›

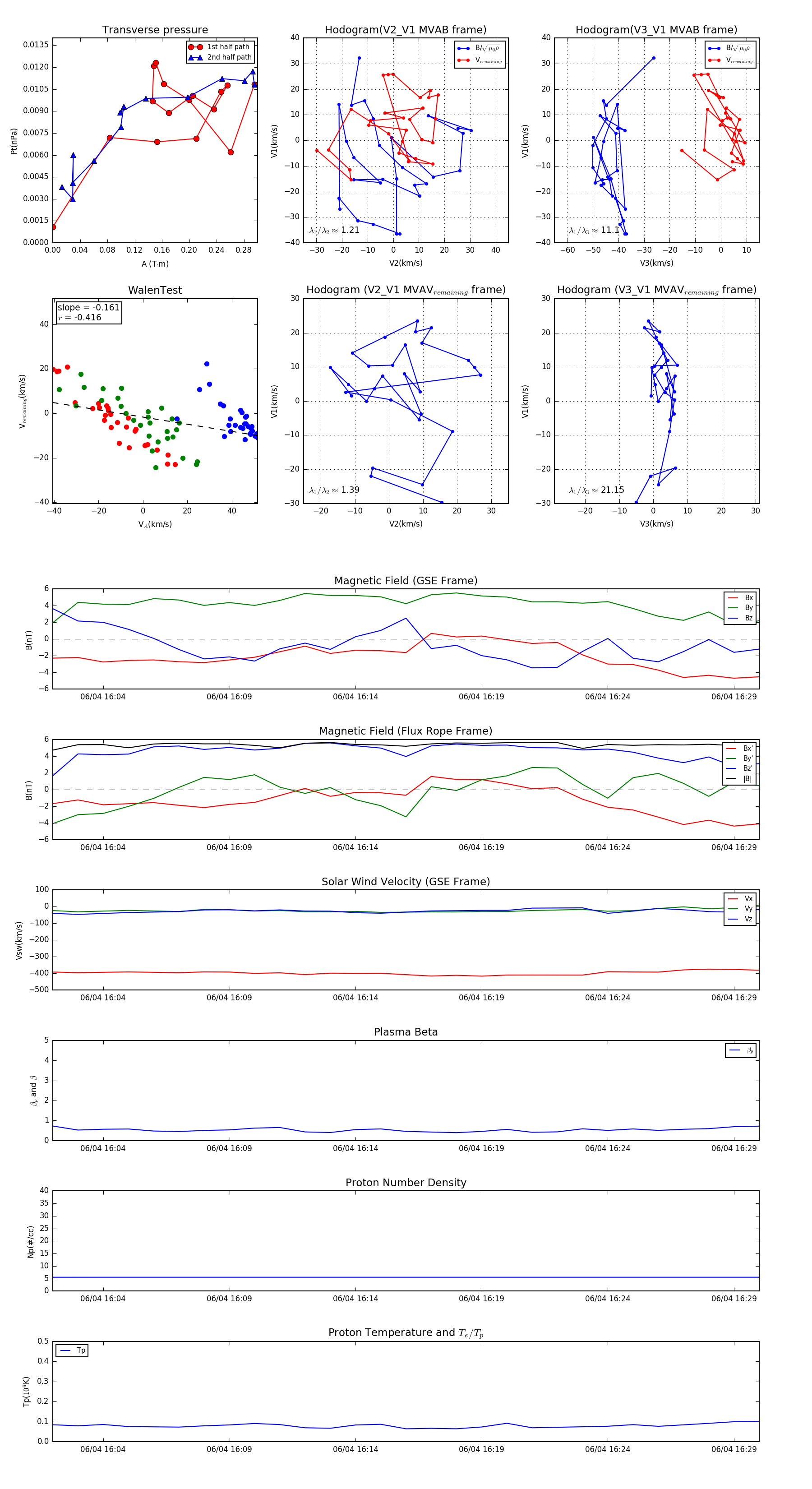
Flux Rope in 1999

Flux Rope Event 1999-06-04 16:02 ~ 1999-06-04 16:30 (29 minutes)


plot