HOME   LIST
‹–   –›

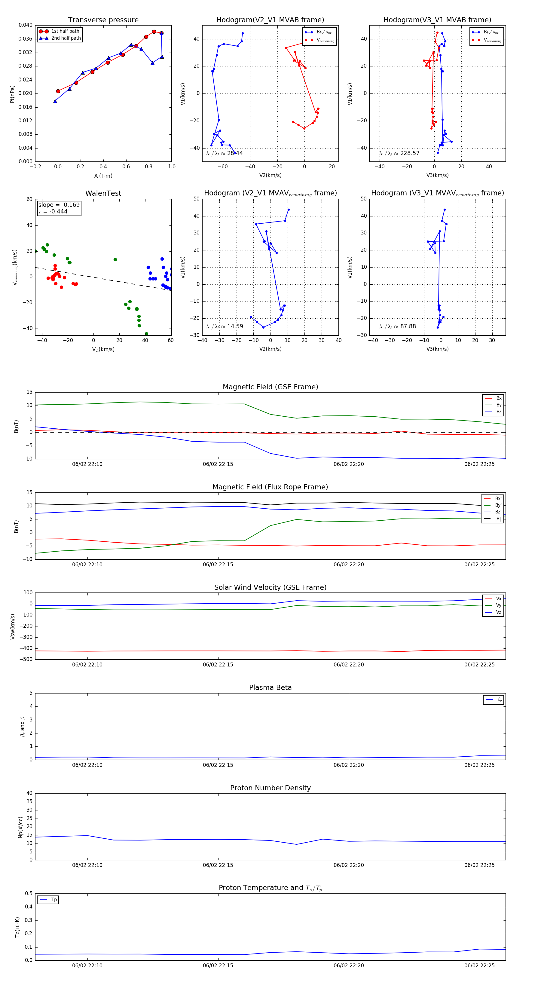
Flux Rope in 1999

Flux Rope Event 1999-06-02 22:08 ~ 1999-06-02 22:26 (19 minutes)


plot