HOME   LIST
‹–   –›

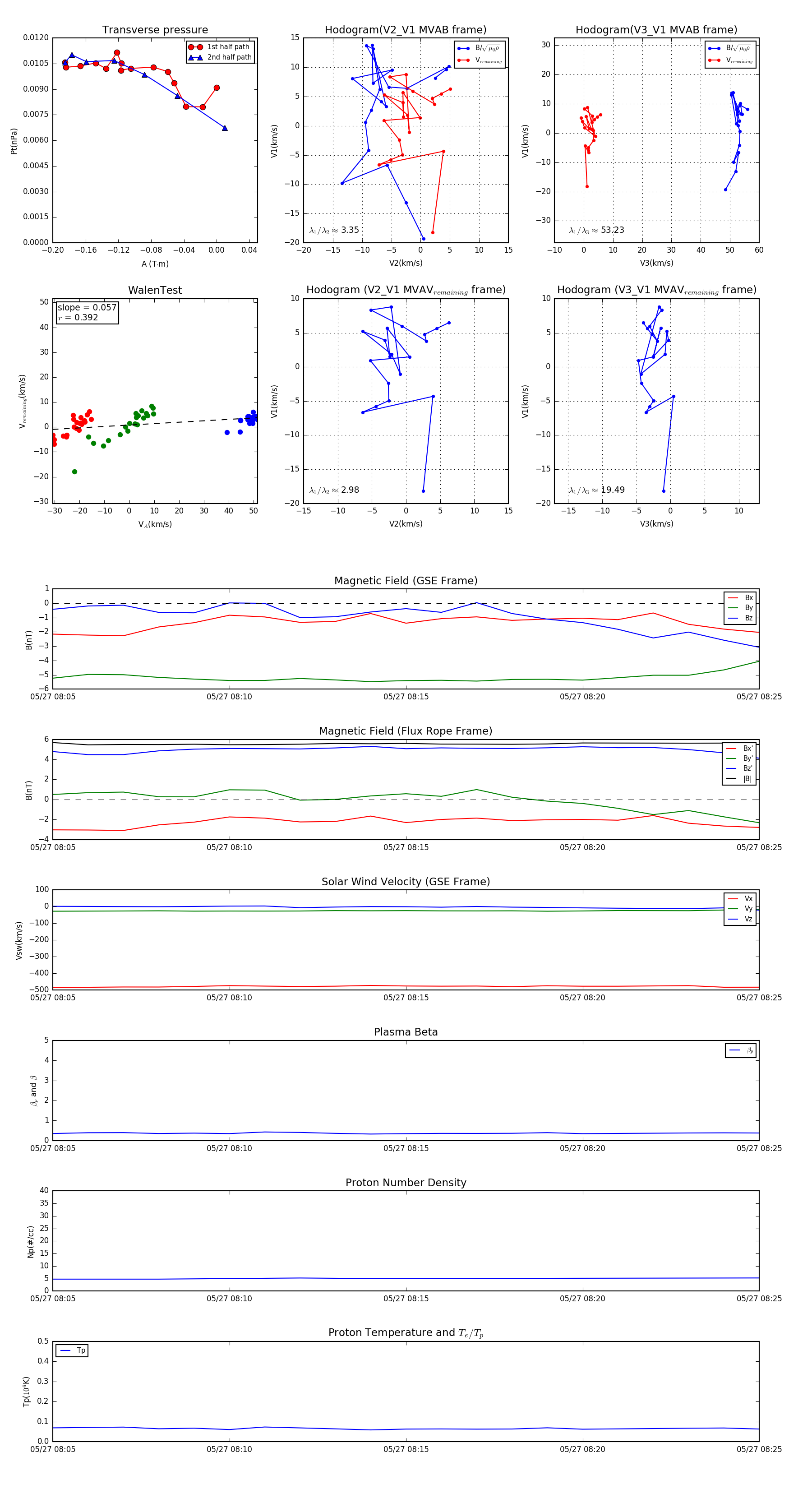
Flux Rope in 1999

Flux Rope Event 1999-05-27 08:05 ~ 1999-05-27 08:25 (21 minutes)


plot