HOME   LIST
‹–   –›

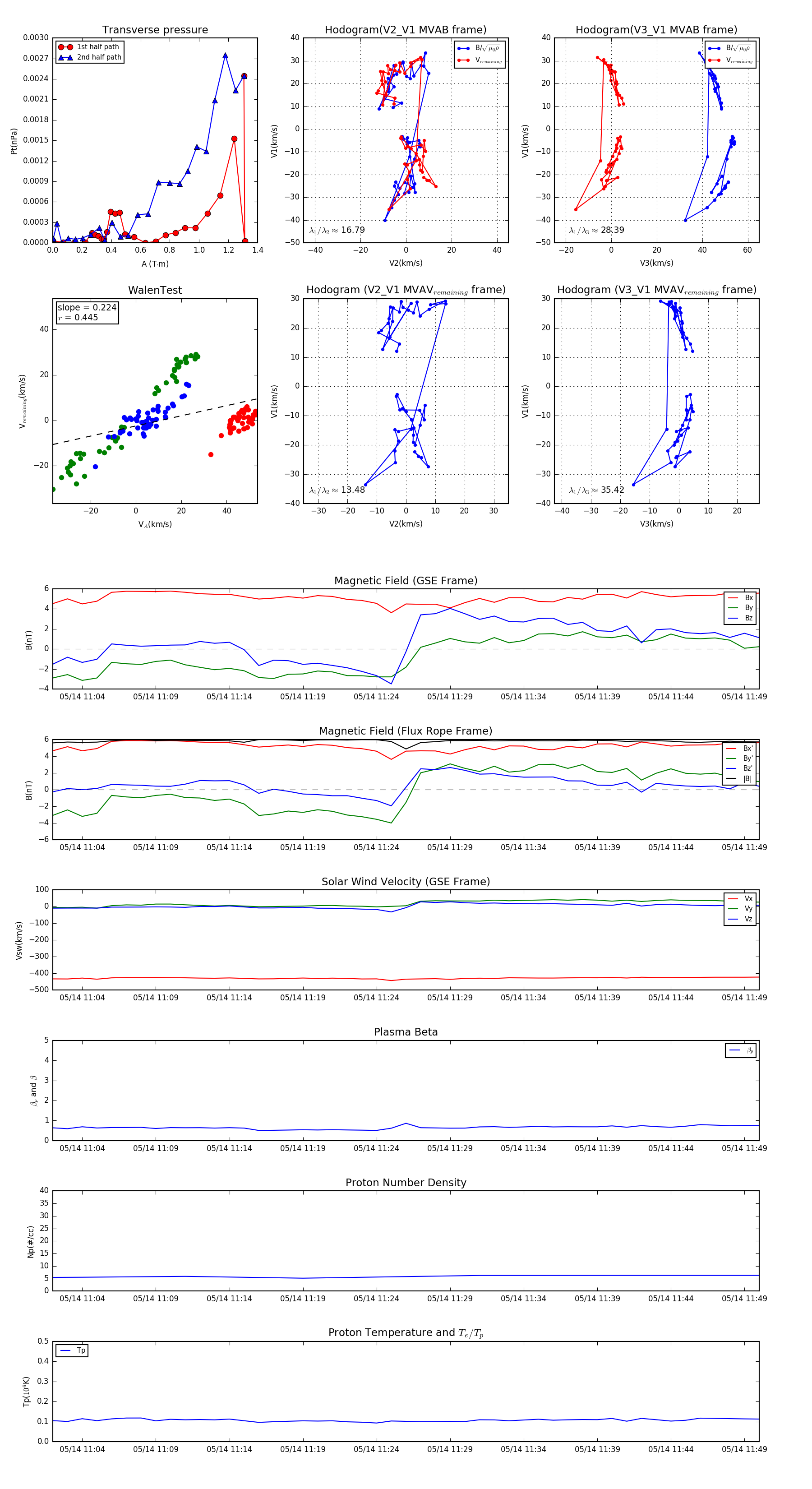
Flux Rope in 1999

Flux Rope Event 1999-05-14 11:02 ~ 1999-05-14 11:50 (49 minutes)


plot